3 年
手机商铺
公司新闻/正文
7266 人阅读发布时间:2025-09-19 14:49
2025年9月发表在Advanced Science上题为PVC Nanoplastics Exposure Exacerbates Asthma through R-Loop Accumulation and Subsequent STING Activation in Macrophages的文章,系统地揭示了PVCNPs通过调控巨噬细胞中R-loop积累和cGAS-STING通路激活,从而加剧哮喘炎症反应的新机制。

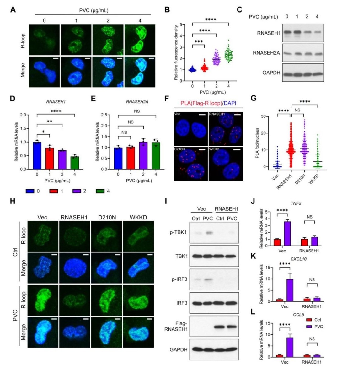
在本研究中,研究人员引用了AntibodySystem的Anti-DNA-RNA Hybrid Antibody(S9.6)(货号RGK60001)。该抗体被用于关键的免疫荧光实验,特异性识别和可视化细胞核内积累的R-loop结构。实验结果表明,PVC NPs暴露后,巨噬细胞核内S9.6抗体标记的荧光信号显著增强,且呈浓度依赖性,为“PVC NPs通过下调RNASEH1导致R-loop积累”这一核心论点提供了最直接的证据。该高质量的特异性抗体对本研究成功揭示R-loop在环境污染物致炎机制中的关键作用做出了重要贡献。

图1. RNASEH1-R-loop信号轴介导PVC NPs诱导的巨噬细胞STING通路激活
哮喘(Asthma)是一种常见的慢性炎症性呼吸道疾病,其发病机制复杂,受遗传和环境因素共同影响。近年来,微塑料(microplastics, MPs)和纳米塑料(nanoplastics, NPs)污染日益严重,尤其是Polyvinyl Chloride(PVC)NPs因其广泛使用于包装、医疗器械和建筑材料中,成为室内空气中微塑料污染的主要成分。尽管已有研究表明NPs可引发炎症和氧化应激,但其在哮喘中的具体作用机制尚不明确。
要理解本研究的突破性,首先需了解R-loop,R-loop是一类由RNA-DNA杂合链和一条被置换的单链DNA组成的三链核酸结构。它在正常生理状态下广泛存在,参与调控基因转录、DNA复制和染色质结构等关键生物学过程。然而,R-loop的异常持续积累却是基因组不稳定的重要来源。它会导致转录复制冲突、DNA双链断裂,并作为一种内源性危险信号,激活先天免疫应答。细胞进化出了多种机制来维持R-loop的动态平衡,其中核糖核酸酶H1(RNASEH1)是降解R-loop中RNA成分的关键酶,其功能缺失是导致R-loop堆积的主要原因之一。
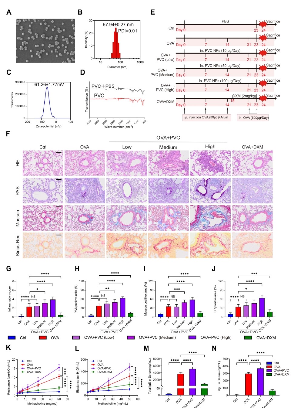
研究人员首先通过透射电镜(TEM)和动态光散射(DLS)确认了所用PVC NPs的形貌、尺寸和稳定性。随后,利用卵清蛋白(OVA)诱导的小鼠哮喘模型,发现鼻腔暴露PVC NPs可显著加重气道高反应性、炎症细胞浸润、黏液分泌和胶原沉积,并伴随血清中总IgE和特异性IgE水平升高。

图2. PVC NPs表征及其在过敏性哮喘中的潜在致炎效应
进一步机制研究表明,PVC NPs在肺泡巨噬细胞内大量积聚,并下调RNASEH1,导致R-loop异常积累。这一发现将一种环境污染物与基因组稳定性调控直接联系起来,是本研究最关键的创新点之一。R-loop的堆积进而激活cGAS-STING信号通路,促进下游炎症因子TNF-α、CXCL10、CCL5的表达,并诱导Th2型免疫反应IL-4、IL-5、IL-13升高,IFN-γ降低,完美复现了哮喘的核心免疫特征。

图3. PVC NPs对cGAS-STING信号通路的激活作用
研究团队通过STING基因敲除(KO)小鼠验证了该通路的关键作用:STING缺失可显著缓解PVC NPs诱导的气道炎症、胶原沉积和免疫细胞浸润。此外,利用cGAS抑制剂(G140)和STING抑制剂(H-151)也证实了该通路的药理学可逆性。这些结果不仅确立了因果关系,更重要的是指明了潜在的治疗方向:通过抑制cGAS-STING通路来缓解NPs暴露加剧的炎症。

图4. STING基因敲除缓解PVC NPs在哮喘模型中引发的炎症反应
该研究的深远意义在于,它首次在环境健康领域构建了一条完整的“环境暴露-表观遗传扰动-先天免疫激活-疾病 exacerbation”机制链条。它揭示了一个新机制:PVC NPs并非仅仅作为物理异物引发炎症,而是作为一种“表观遗传干扰物”,通过破坏RNASEH1-R-loop平衡,主动地“劫持”了细胞的固有免疫防御系统,将其转化为持续的炎症状态。这解释了为何微量的环境NPs暴露足以对慢性呼吸道疾病产生显著影响。
此外,该机制可能具有普适性。R-loop积累和cGAS-STING通路激活常见于自身免疫病、衰老和癌症等过程中。本研究提示,环境纳米颗粒暴露可能是这些疾病的一个潜在风险因素,为理解多种慢性病的环境病因提供了新范式。
总之,该研究首次将环境纳米污染物与R-loop–cGAS–STING这一先天免疫信号轴联系起来,不仅为理解NPs如何调控免疫应答提供了新视角,也为哮喘的预防和治疗提供了潜在靶点(如STING、RNASEH1)。鉴于PVC等NPs在环境中的广泛存在,该研究强调需重视环境污染对呼吸健康的长期影响,并为开发针对污染物诱发炎症的干预策略奠定了理论基础。
目前,该研究团队正在推进相关抑制剂和基因治疗的临床前研究,未来有望为哮喘患者提供新的治疗选择。
本文中使用的DNA:RNA杂交抗体 (S9.6) 、RNASEH1、TBK1、IRF3、及炎症因子(IL-4, IL-5, IL-13)等靶点的特异性抗体,以及用于检测先天免疫激活、细胞焦亡、DNA损伤响应及Th1/Th2免疫平衡等关键通路的工具抗体,AntibodySystem均可提供,为环境污染物致病机制研究、免疫毒性评价及呼吸疾病生物标志物检测工作提供有效支持。
|
货号 |
产品名 |
|
RGK60001 |
Anti-DNA-RNA Hybrid Antibody(S9.6) |
|
RHG85602 |
Anti-IRF3 Antibody (R3T27) |
|
PHJ75801 |
Anti-TBK1 Polyclonal Antibody |
|
RHC09001 |
Anti-GAPDH Antibody (R2Y76) |
|
PHB04801 |
Anti-Human RNASEH1 Polyclonal Antibody |
|
PHB30901 |
Anti-RNASEH2A Polyclonal Antibody |
|
RGK08501 |
Anti-Flag Tag (DYKDDDDK) Antibody (M2) |
|
FMC27710 |
Anti-Mouse CD3E Antibody (145-2C11) |
|
FMB95910 |
Anti-Mouse CD4 Antibody (GK1.5) |
|
FMB96010 |
Anti-Mouse CD8a/Lyt2 Antibody (2.43) |
|
PMN53501 |
Anti-Mouse Ly6c2 Polyclonal Antibody |
|
VMM03601 |
InVivoMAb Anti-Mouse MHC Class II (I-A/I-E) Antibody (M5/114) |
|
FMD10810 |
Anti-Mouse CD19 Antibody (1D3) |