3 年
手机商铺
公司新闻/正文
8476 人阅读发布时间:2025-04-16 11:48
研究背景
大多数癌细胞表现出染色体错误分离增加的现象,即染色体不稳定性(Chromosomal instability, CIN),这种现象会促进癌症进展和耐药性形成。目前对癌症细胞中CIN的潜在机制尚未完全阐明。
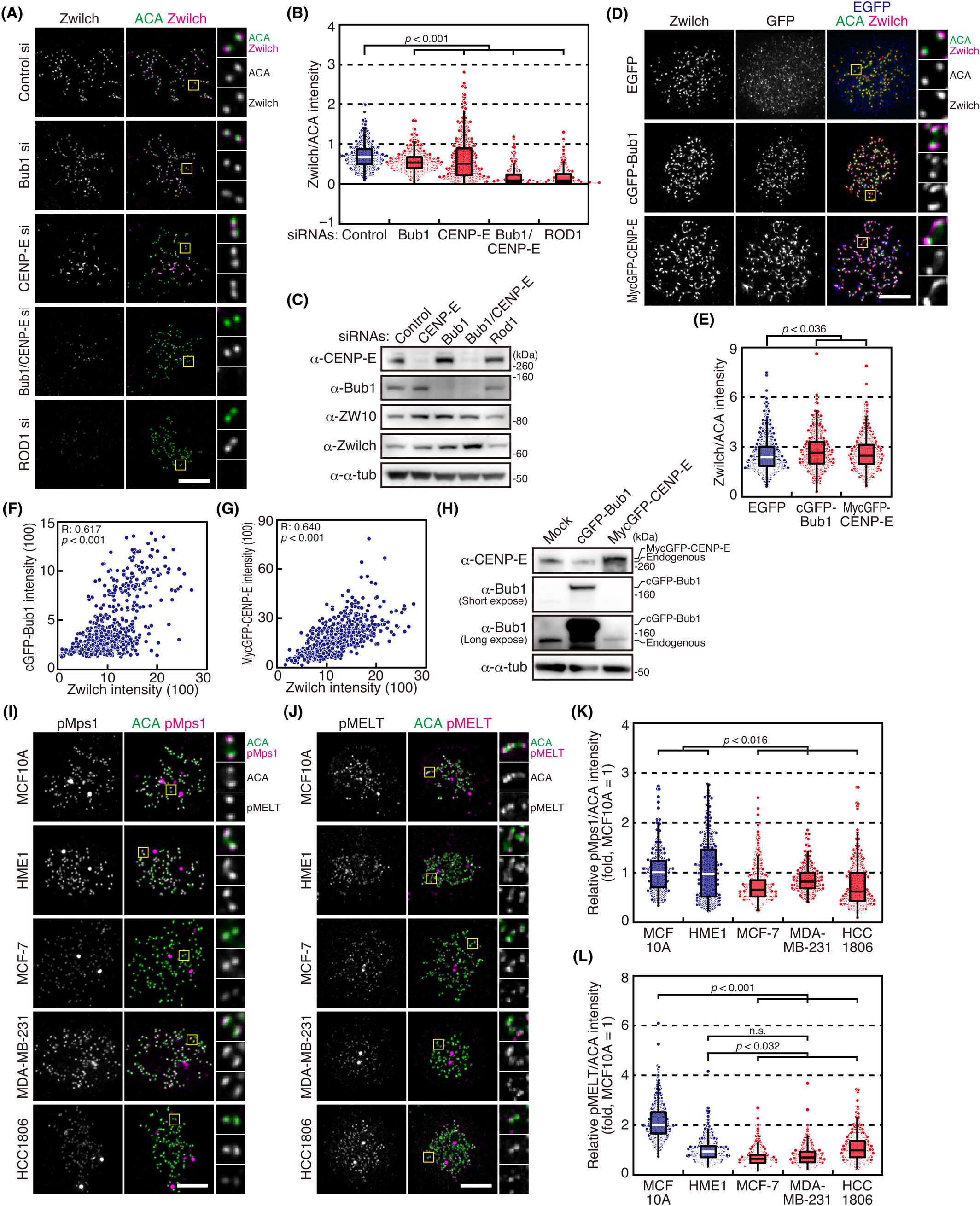
发表在《Cancer Science》题为《Fibrous corona is reduced in cancer cell lines that attenuate microtubule nucleation from kinetochores》的研究发现,与非转化的乳腺上皮细胞系相比,乳腺癌细胞系中纤维冠组成蛋白ROD、ZW10和Zwilch在动粒的定位显著减少。纤维冠是动粒在与微管形成末端附着前形成的关键结构,其功能涉及促进动粒高效捕获微管以及参与纺锤体组装检查点调控。
值得注意的是,这种纤维冠的减少并非源于其组成成分表达水平的降低,也不是由于外层动粒组分的缺失。进一步研究发现,在癌细胞系中负责募集纤维冠至动粒的关键调控因子Bub1和CENP-E的动粒定位也出现下降。这种异常可能与Mps1激酶活性降低有关,因为Mps1通过磷酸化KNL1来介导这些蛋白向动粒的募集。通过实验手段增强Bub1和CENP-E在癌细胞动粒的定位后,成功恢复了纤维冠的正常水平。研究还发现,癌细胞系表现出动粒介导的微管成核能力缺陷——该功能最近被证实依赖于纤维冠的完整性。当通过干预手段恢复Bub1和CENP-E的动粒定位后,癌细胞动粒的微管成核能力也得到显著改善。这些发现揭示了癌症细胞中纤维冠功能缺陷可能是CIN的潜在机制之一,为深入理解肿瘤细胞染色体不稳定机制提供了新的视角。
文献中引用的Anti-phospho-CASC5 (pT943, phospho-MELT-Knl1)(货号:RHK27001)由AntibodySystem提供:该抗体可特异性识别KNL1蛋白中MELT基序(Met-Glu-Leu-Thr)在T943位点的磷酸化状态,用于评估Mps1激酶活性对KNL1的磷酸化调控。

通过免疫荧光染色观察动粒上的磷酸化信号(图3J),并通过测量动粒区域pT943信号与ACA信号的相对强度,比较非转化细胞(MCF10A、hTERT-HME1)与癌症细胞系(MCF-7、MDA-MB-231等)的磷酸化水平(图3L)。结果发现,癌症细胞系(如MCF-7)中pT943信号强度显著低于非转化细胞(图3J-L),磷酸化水平降低。例如,MCF10A细胞的pT943信号中位数设为1时,MCF-7细胞的信号中位数仅为约0.4(图3L)。
pT943磷酸化水平与Mps1活性(通过pT676磷酸化检测)呈正相关(图3I-K)。Mps1活性降低直接导致KNL1的MELT基序磷酸化不足,进而减少Bub1和BubR1的动粒招募,最终影响纤维冠组装(图3A-B)。

图3. Bub1 或 CENP-E 的过表达可恢复癌细胞中纤维冠的着丝粒定位水平
结果证明,癌症细胞中Mps1活性降低导致KNL1的MELT基序磷酸化水平下降,削弱了Bub1和CENP-E的动粒定位能力,进而导致纤维冠减少和微管成核缺陷(图3)。这一机制解释了癌症细胞中染色体错误分离(CIN)的潜在原因。
Anti-phospho-CASC5 (pT943)抗体通过检测KNL1的磷酸化状态,揭示了癌症细胞中Mps1激酶活性下降导致纤维冠功能缺陷的分子机制。这一结果为理解CIN的起源提供了关键证据,并提示Mps1-KNL1-Bub1/CENP-E通路可能是癌症治疗的潜在靶点。
研究意义与创新
l 首次揭示癌细胞纤维冠的异常特征
本研究首次系统比较了癌细胞与非癌细胞的纤维冠状态,明确了其功能缺陷与CIN的潜在关联,为理解肿瘤基因组不稳定性提供了新视角。
l 阐明Bub1/CENP-E-Mps1轴的核心调控作用
通过实验验证Bub1和CENP-E的动粒定位缺陷是纤维冠减少的直接原因,并揭示Mps1激酶活性下降的上游调控机制,为靶向CIN的干预策略提供了潜在靶点。
l 连接纤维冠功能与微管成核的生理意义
发现纤维冠通过LIC1-中心体蛋白(pericentrin)复合体介导微管成核,其缺陷可能通过影响动粒-微管附着效率加剧染色体错误分离,补充了CIN的分子机制网络。
该研究揭示了癌细胞中纤维冠功能缺陷的新机制,提出Bub1/CENP-E-Mps1轴的关键作用,并阐明其对微管成核及染色体稳定性的影响。这一发现不仅深化了对CIN机制的理解,也为开发靶向纤维冠或相关激酶的癌症治疗策略提供了理论依据。