3 年
手机商铺
公司新闻/正文
210 人阅读发布时间:2025-04-09 09:19
无机磷酸盐(Pi)在多种细胞功能中起着关键作用,机体内Pi稳态的维持对于机体生命功能有重要作用。细胞Pi的吸收依赖于由细胞旁途径负责的被动运输,以及由钠磷转运蛋白负责的主动转运,而血清Pi稳态的调控依赖于激素调控网络以及钠磷转运蛋白家族。
SLC34A2(或NaPi2b)为溶质载体家族SLC34的重要成员,是一种pH敏感的钠依赖性磷酸盐转运蛋白,通过钠离子共转运介导无机磷酸盐进入上皮细胞,介导较低pH值下的磷酸盐吸收,负责维持全身的磷酸盐平衡。

图1. SLC34A(NaPi2b)的拓扑结构模型
(Frontiers in Molecular Biosciences. Volume 9 - 2022)
SLC34A2在肺中高表达,也表达于卵巢、胰腺、肾脏、小肠、睾丸、前列腺和乳腺等组织器官。现有研究发现,SLC34A2在非小细胞肺癌、卵巢癌、乳腺癌等癌症中均有异常表达。

图2. 健康组织与肿瘤组织中SLC34A2的mRNA表达水平比较
(Biomolecules, 2021, 11(12): 1878.)
SLC34A2与疾病
1、SLC34A2与肺泡微结石症
肺泡微结石症(pulmonary alveolar microlithiasis, PAM)是由于SLC34A2基因遗传变异,导致SLC34A2功能异常的遗传性基因疾病。SLC34A2突变(如无义或移码突变)致使肺泡II型上皮细胞(AT-Ⅱ)磷酸盐转运功能缺陷,从而引起肺泡内壁液中磷酸盐水平升高,肺泡中钙磷酸盐结石沉积,引发肺功能障碍。PAM呈常染色体隐性遗传,患者多携带双等位基因致病突变。肺移植是目前only有效的治疗方法,但移植后也可能复发,目前针对PAM的SLC34A2基因治疗或磷酸盐代谢调控策略仍在探索中。

图3. PAM患者 SLC34A2 的等位基因变异
(European Respiratory Journal 2020 55(2): 1900806)
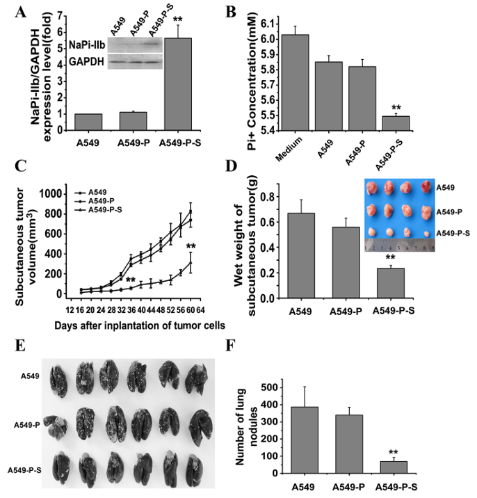
2、SLC34A2与非小细胞肺癌
AT-II细胞作为肺中具有再生潜能的干细胞,在外界致癌因素作用下可能发生恶性转化,并发展为非小细胞肺癌(non-small cell lung cancer, non-small cell lung carcinoma,NSCLC)。研究显示,SLC34A2在NSCLC临床病理组织以及A549细胞中显著低表达,体内外实验中发现过表达SLC34A2能够显著减弱非NSCLC细胞的增殖、侵袭和迁移能力。同时还发现在非小细胞肺癌细胞中SLC34A2能够抑制细胞周期蛋白表型,推测SLC34A2可能对细胞的细胞周期有关键调控作用,因此SLC34A2可能通过调节磷酸盐代谢或相关信号通路在NSCLC进展中发挥抑癌作用。

图4. SLC34A2在体内抑制NSCLC的肿瘤生长和肺转移
(Tumor Biology 2016, 37 (8), 10383–10392.)
3、SLC34A2与乳腺癌
研究发现乳腺癌中,相对于癌旁组织,SLC34A2在临床病理组织中显著高表达,提示SLC34A2可能与乳腺癌的恶性发展显著相关。在乳腺癌干细胞中发现SLC34A2的高表达能够通过SLC34A2-Bmi1-ABCC5信号通路来进一步诱导乳腺癌干细胞(BCSC)的化疗耐药,最终引起BCSC干性,造成乳腺癌的转移。
4、SLC34A2与卵巢癌
SLC34A2蛋白在卵巢癌细胞中高表达,Golub团队发现XPR1的蛋白可将磷酸盐排出细胞外,抑制SLC34A2高表达引起的细胞内磷酸盐聚集导致的细胞毒性。

图5. 敲除XPR1会加剧卵巢癌中磷酸盐聚集及细胞死亡
(Nature cancer. 2022;3(6):681-695.)
综上所述,SLC34A2上调可能是相关癌症的潜在预后标志物。目前以SLC34A2为靶点的抗癌ADC药物研究展现出不错的效果。因此以SLC34A2靶点可能是一种具有潜力的肺癌、卵巢癌等的治疗方式。
AntibodySystem专注于生命科学领域,以卓越的研发实力与严格的质量管控体系,精心打造并提供一系列与SLC34A2相关的高品质重组蛋白及抗体产品,助力科研人员在SLC34A2诱导的相关肿瘤发生发展及遗传性疾病等领域的研究中取得突破性进展,推动生命科学研究迈向新高度。
SLC34A2产品目录
重组蛋白
|
货号 |
产品名称 |
|
YHB65401 |
Recombinant Human SLC34A2/NaPi2b Protein, N-His |
|
YHB65402 |
Recombinant Human SLC34A2/NaPi2b Protein, N-GST |
|
YHB65403 |
Recombinant Human SLC34A2/NaPi2b Protein, N-His-SUMO |
抗体
|
货号 |
产品名称 |
|
FHB65412 |
Anti-Human SLC34A2/NaPi2b Antibody SAA0766, PE |
|
FHB65414 |
Anti-Human SLC34A2/NaPi2b Antibody SAA0766, PerCP |
|
FHB65413 |
Anti-Human SLC34A2/NaPi2b Antibody SAA0766, APC |
|
FHB65411 |
Anti-Human SLC34A2/NaPi2b Antibody SAA0766, FITC |
|
FHB65410 |
Anti-Human SLC34A2/NaPi2b Antibody SAA0766 |
|
PHB65401 |
Anti-SLC34A2/NaPi2b Polyclonal Antibody |
|
PHB65402 |
Anti-SLC34A2/ NaPi2b Polyclonal Antibody |
|
DHB65403 |
Research Grade Anti-Human SLC34A2/NaPi2b XMT-1592 |
|
DHB65401 |
Research Grade Lifastuzumab |
|
DHB65402 |
Research Grade Upifitamab |
|
DHB65499 |
Lifastuzumab vedotin ADC |
佰乐博生物作为AntibodySystem品牌亚洲区独代,旨在为生命科学科研工作者提供涵盖疾病机制研究、药物研发等多领域,专业、全面且可靠的试剂产品。佰乐博生物以稳定的供应、严格的质量标准,助力科研工作者在生命科学探索之路上稳步前行,为科研突破筑牢坚实基础。更多产品详情欢迎致电或者添加产品专员微信咨询!

扫码添加产品专员微信
咨询电话:027-65279366
参考文献
[1] Bulatova L, Savenkova D, Nurgalieva A, et al. Toward a Topology-Based Therapeutic Design of Membrane Proteins: Validation of NaPi2b Topology in Live Ovarian Cancer Cells. Frontiers in Molecular Biosciences. 2022;9.
[2] Vlasenkova R, Nurgalieva A, Akberova N, et al. Characterization of SLC34A2 as a Potential Prognostic Marker of Oncological Diseases. Biomolecules. 2021;11(12):1878.
[3] Jönsson ÅLM, Bendstrup E, Mogensen S, et al. Eight novel variants in the SLC34A2 gene in pulmonary alveolar microlithiasis. Eur Respir J. 2020 Feb 27;55(2):1900806. PMID: 31831582.
[4] Jiang Z, Hao Y, Ding X, et al. The effects and mechanisms of SLC34A2 on tumorigenicity in human non-small cell lung cancer stem cells. Tumor Biology. 2016;37(8):10383-10392.
[5] Bondeson DP, Paolella BR, Asfaw A, et al. Phosphate dysregulation via the XPR1–KIDINS220 protein complex is a therapeutic vulnerability in ovarian cancer. Nature cancer. 2022;3(6):681-695.