3 年
手机商铺
公司新闻/正文
530 人阅读发布时间:2025-05-14 16:59
三阴性乳腺癌(Triple-negative breastcancer,TNBC)是指雌激素受体(ER)、孕激素受体(PR)和人表皮生长因子(HER-2)均表达为阴性的乳腺癌。TNBC被称为乳腺癌中的“头号杀手”——其侵袭性强、易转移且缺乏有效靶点,在所有乳腺癌患者中,TNBC患者的复发和转移风险最高。传统化疗在TNBC患者中疗效有限,免疫疗法作为一种新的抗肿瘤治疗策略,在治疗某些实体瘤方面取得了突破性进展,但对晚期TNBC的疗效欠佳,这可能是因为肿瘤免疫微环境(Tumor immune microenvironment,TIM)所致。因此,迫切需要新的靶点或治疗策略来增强TNBC免疫治疗的效果。
2月25日,中国科学技术大学研究团队在《Advanced Science》上发表了题为“Reprogramming the Tumor Immune Microenvironment with ICAM-1-Targeted Antibody‒Drug Conjugates and B7-H3-CD3 Bispecific Antibodies”的研究论文。

重编程TIM对于促进免疫"冷"肿瘤向"热"炎症性肿瘤的转化具有重要作用。其中提升药物靶向性、阻断免疫检查点通路以及促进免疫细胞活化是重编程TIM的关键策略。本研究选择细胞间黏附分子1(ICAM-1)靶向抗体-药物偶联物联合B7-H3-CD3双特异性抗体进行TIM重编程,显著提升了三阴性乳腺癌的免疫治疗效果。该联合疗法通过增强药物靶向递送、阻断免疫检查点信号通路、激活效应T细胞释放细胞因子,诱导肿瘤细胞发生免疫原性死亡并释放肿瘤相关抗原。这一效应可促进树突状细胞成熟、细胞毒性CD8+T细胞浸润活化、M1型巨噬细胞复极化,同时减少M2型巨噬细胞、免疫抑制性Treg细胞及髓源抑制细胞(MDSC)的数量,从而实现TIM的重编程。值得注意的是,该创新策略还能促进免疫细胞在转移灶部位的聚集,显著抑制肺转移病灶的进展。
本研究为基于抗体-药物偶联物(ADC)与B7-H3-CD3双特异性抗体的协同作用开发新型免疫治疗策略重编程TIM提供了新思路。

图1. ICAM-1靶向抗体药物偶联物联合B7-H3-CD3双特异性抗体通过同步免疫治疗与靶向治疗重编程TIM以增强疗效的示意图
一、核心机制:从“冷”肿瘤到“热”肿瘤的转变
TIM中的免疫抑制性细胞(如M2型巨噬细胞、调节性T细胞Tregs等)和免疫检查点分子(如B7-H3)是导致肿瘤免疫逃逸的关键因素。
1.ICAM-1靶向ADC的精准打击
ICAM-1在TNBC细胞表面高表达,与肿瘤转移和不良预后密切相关。研究团队开发的ICAM-1-DxdADC通过靶向ICAM-1,精准递送化疗药物Dxd至肿瘤细胞,诱导免疫原性细胞死亡(ICD),释放肿瘤相关抗原(TAAs)和危险信号分子(DAMPs),如ATP、HMGB1等,激活树突状细胞(DCs)和细胞毒性T细胞。
2.B7-H3-CD3双特异性抗体的免疫激活
B7-H3在多种肿瘤中高表达,可抑制T细胞功能。研究中使用的B7-H3-CD3双特异性抗体通过同时结合肿瘤细胞表面的B7-H3和T细胞表面的CD3,重编程免疫突触,激活T细胞并增强其对肿瘤细胞的杀伤能力。此外,该抗体还能促进M2型巨噬细胞向M1型极化,减少免疫抑制细胞的浸润,从而逆转TIM的免疫抑制状态。

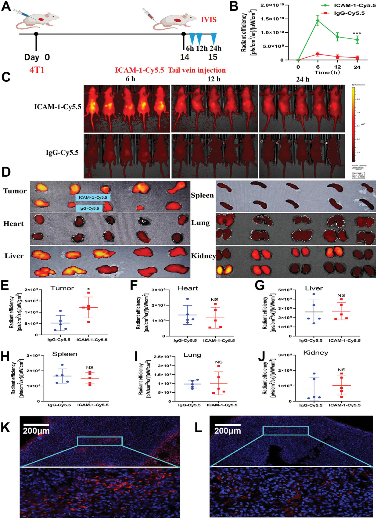
图2. ICAM-1抗体的特异性识别和生物分布
二、实验验证:联合疗法显著抑制肿瘤生长和转移
1.体外实验
ICAM-1-Dxd对TNBC细胞系(如MDA-MB-231、4T1)表现出高选择性毒性,其IC50值比非靶向ADC低约200倍。联合B7-H3-CD3双特异性抗体后,肿瘤细胞凋亡率显著增加,并伴随DAMPs释放和T细胞激活标志物的上调。
2.体内实验
在4T1小鼠模型中,联合治疗组肿瘤生长抑制率高达97.8%,肺转移结节数量减少86.7%,生存期显著延长。免疫组化分析显示,联合治疗促进了CD8+T细胞浸润,减少了M2型巨噬细胞和Tregs的比例,同时上调了促炎细胞因子(如IFN-γ、TNF-α)的表达。
图3. ICAM-1-Dxd联合B7-H3-CD3在体内4T1 TNBC肿瘤模型中的抗肿瘤活性
3.患者来源肿瘤模型(PDX)验证
在PDX模型中,联合治疗同样表现出优异的抗肿瘤活性,肿瘤体积缩小58%,且未观察到明显的全身毒性。

图4. ICAM-1-Dxd联合B7-H3-CD3在TNBC PDX模型中的抗肿瘤活性
三、创新点与临床意义
1.协同作用机制
ICAM-1-Dxd通过直接杀伤肿瘤细胞并诱导ICD,为免疫治疗提供抗原;
B7-H3-CD3双特异性抗体则通过解除免疫抑制、激活T细胞,增强抗肿瘤免疫应答。
两者在重编程TIM方面形成“双重打击”,显著提高治疗效果。
2.潜在临床应用
该联合疗法不仅适用于TNBC,还可能扩展至其他ICAM-1高表达的实体瘤(如黑色素瘤、结肠癌)。
研究中使用的双特异性抗体具有高亲和力和特异性,为未来临床转化提供了有力支持。
四、展望
这项研究首次证实了ICAM-1靶向ADC与B7-H3-CD3双特异性抗体联合治疗TNBC的协同效应,为克服肿瘤免疫抑制微环境提供了新策略。未来需进一步优化给药方案,并开展临床试验验证其安全性和有效性。
本研究的灵魂选手B7-H3-CD3双特异性抗体工具——InVivoMAb Anti-Mouse CD276/B7-H3 & CD3E Bispecific Antibody正是来自AntibodySystem的产品!客户亲测好用!毕竟“抗体选得好,Paper发得早”可不是随便说说的,心动可冲!
|
引用产品清单 |
|
|
货号 |
品名 |
|
VMJ04001 |
InVivoMAb Anti-Mouse CD276/B7-H3 & CD3E Bispecific Antibody |
佰乐博生物作为AntibodySystem亚洲独代,将为您的科研工作提供专业、全面、可靠的试剂产品。更多产品详情欢迎致电或者添加产品专员微信咨询!