3 年
手机商铺
公司新闻/正文
48 人阅读发布时间:2026-01-15 13:39
2025年12月,AntibodySystem多款产品获全球科研界认可,相继被Nature Communications、Advanced Science等权威期刊引用,研究涵盖新冠JN.1衍生变异株致病与免疫逃逸、海洋萜类 Halorotetin B抗肿瘤及UBE2C靶点解析、流感/新冠杂交疫苗开发、红细胞调控机制、骨质疏松精准疫苗设计等前沿方向。从Pemivibart、romosozumab等单克隆抗体到UBE2C重组蛋白,AntibodySystem产品为分子机制解析、治疗靶点验证、新型防治策略开发提供核心支撑,覆盖病毒学、肿瘤学、疫苗开发等多领域。未来,AntibodySystem将持续携手全球科研团队,助力生命科学从基础研究到疾病防治转化,共推相关领域科学边界拓展!今天和Dr. Connie一起了解下AntibodySystem产品12月新增的部分引用文献!
标题:Pathogenicity, virological features, and immune evasion of SARS-CoV-2 JN.1-derived variants including JN.1.7, KP.2, KP.3, and KP.3.1.1
DOI:10.1038/s41467-025-66018-x

摘要:KP.3.1.1是JN.1的主要后继变异株。其刺突蛋白S31del突变可同时增强免疫逃逸能力和细胞感染效率。然而,在仓鼠模型中其致病性与JN.1相似,原因在于其非结构蛋白NSP10的S33C突变抵消了刺突蛋白的感染增强作用。这表明单一突变能产生多重效应,而病毒基因组内部存在精细的平衡机制,体现了冠状病毒进化的高度复杂性。
引用产品:货号DVV00353,Research Grade Sipavibart

产品在文章中的具体应用

文章通过使用AntibodySystem的Research Grade Sipavibart(货号DVV00353),在假病毒中和实验中评估了其对JN.1衍生变异株的中和效力,这一结果为阐明这些新兴变异株的免疫逃逸能力提供了关键数据.
标题:KY216-tubulin complex captures VASH2 to inhibit NSCLC metastasis
DOI:10.1038/s41467-025-66817-2

摘要:微管抑制剂KY216通过与弯曲微管蛋白特异性结合,靶向调控VASH2以抑制非小细胞肺癌转移。研究表明,KY216不仅下调VASH2水平,还促进其与α-微管蛋白结合,进而抑制ZEB1活化与上皮-间质转化。同时,KY216通过上调miR-429靶向VASH2/ZEB1轴协同阻遏转移进程。该研究揭示了微管靶向药物抗肿瘤转移的新机制。
引用产品:货号YHK84701, Recombinant Human VASH2/Vasohibin-2 Protein, N-His-SUMO

产品在文章中的具体应用

文章通过使用AntibodySystem的Recombinant Human VASH2/Vasohibin-2 Protein, N-His-SUMO(货号YHK84701),在等温滴定量热法(ITC)中验证了微管抑制剂KY216能够显著增强VASH2与微管蛋白(Tubulin)的相互作用,其结合亲和力提升约2.9倍,吉布斯自由能降低。这一结果为阐明KY216通过稳定VASH2-微管蛋白复合物、促进α-tubulin去酪氨酸化并抑制ZEB1活性的抗转移机制提供了关键的分子互作证据。
标题:Halorotetin B, A Novel Terpenoid Compound Derived from Marine Ascidian, Suppresses Tumor Growth by Targeting the Cell Cycle Regulator UBE2C
DOI:10.1038/s41467-025-66018-x

摘要:研究发现,从食用海鞘中提取的新型萜类化合物Halorotetin B能显著抑制肿瘤生长。机制上,其直接靶向E2泛素结合酶UBE2C,通过抑制cyclin B1与securin的泛素化降解,诱导肿瘤细胞M期阻滞及衰老。该研究为开发靶向UBE2C的海鞘源抗肿瘤药物提供了新思路。
引用产品:货号YHA19001, Recombinant Human UBE2C Protein, N-His

产品在文章中的具体应用

文章通过使用AntibodySystem的Recombinant Human UBE2C Protein, N-His(货号 YHA19001),在微尺度热泳分析(MST)中验证了新型萜类化合物Halorotetin B与靶蛋白UBE2C的直接结合,其解离常数为11.49 μM,这一结果为阐明Halorotetin B通过靶向UBE2C诱导细胞周期停滞的抗肿瘤作用机制提供了关键的分子互作证据。
标题:Ferritin-based hybrid protein particle vaccine combining M2e antigen of influenza A virus and S-protein tandem epitopes of SARS-CoV-2
DOI:10.1016/j.ijbiomac.2025.149867

摘要:本研究提出一种基于人铁蛋白重链的杂合蛋白颗粒疫苗策略。将甲流M2e抗原与新冠病毒STE抗原分别融合表达于大肠杆菌,并共组装成杂合颗粒。该疫苗在小鼠体内诱导的抗体水平显著提升,既能有效抑制新冠病毒假病毒感染,又可介导ADCC活性,展现出良好的联合预防潜力。
引用产品:货号RVV23403, Anti-Influenza A virus M2 ectodomain/M2e Antibody (Fab65)

产品在文章中的具体应用

文章通过使用AntibodySystem的Anti-Influenza A virus M2 ectodomain/M2e Antibody (Fab65)(货号RVV23403),在共聚焦显微镜实验中验证了M2蛋白在293T-M2细胞表面的表达。该实验为后续评估免疫血清中M2e特异性抗体的结合能力和功能活性提供了重要依据。
标题:Prpf4 sequentially regulates the expansion and maturation of erythrocyte through distinct mechanisms
DOI:10.1038/s41420-025-02846-6

摘要:研究发现,prpf4在斑马鱼红细胞生成中顺序调控早期增殖与后期成熟。其功能缺失会导致红细胞数量减少和成熟障碍,机制上通过诱发DNA损伤激活ATM/Chk2-p53通路抑制增殖,同时引起slc25a39剪接缺陷损害成熟。这解释了红细胞生成中两个过程的协调机制。
引用产品:货号RGK60001, Anti-DNA-RNA Hybrid Antibody(S9.6)

产品在文章中的具体应用

文章通过使用AntibodySystem的Anti-DNA-RNA Hybrid Antibody(S9.6)(货号RGK60001),在Western Blot实验中证明了prpf4功能缺失会导致斑马鱼红细胞前体中R-loops的积累,这一结果为后续阐述DNA损伤应答通路的激活提供了关键的分子证据。
标题:In silico design of novel precision vaccine targeting sclerostin epitopes for osteoporosis prevention and treatment
DOI:10.3389/fimmu.2025.1644437

摘要:本研究开发了一种靶向骨硬化蛋白(SOST)的新型骨质疏松疫苗。该疫苗基于ROMO单抗的高亲和力表位SOST131-163设计,与白喉毒素转运结构域融合后可在小鼠体内诱导高效价抗体,打破免疫耐受。实验表明其抗体能抑制破骨细胞分化并促进成骨细胞矿化,为骨质疏松的早期预防与长效治疗提供了经济可行的新策略。
引用产品:货号DHJ48701, Research Grade Romosozumab

产品在文章中的具体应用

文章通过使用AntibodySystem的Research Grade Romosozumab(货号DHJ48701),在ELISA实验中证明了SOST131–163是ROMO的高亲和力结合表位,这一结果为后续阐述基于SOST表位的精准疫苗设计及免疫应答机制提供了关键的分子证据。
标题:Demyelination and Cognitive Performance in Long COVID Patients with Insomnia and/or Depression
DOI:10.3390/ijms262412141

摘要:研究发现,新冠长期后遗症患者的失眠、抑郁症状与特定认知损害及脑白质髓鞘脱失相关。失眠组整体认知与执行功能下降最显著,并出现广泛性髓鞘脱失;抑郁组则在注意力任务中表现较差。失眠组血清抗PLP抗体水平最高,且与症状持续及髓鞘损伤程度相关。不同症状对应不同脑区的髓鞘改变模式。
引用产品:货号KAV00109, Anti-SARS-CoV-2 Spike Protein (Trimer) Human IgG ELISA Kit

产品在文章中的具体应用

文章通过使用AntibodySystem的Anti-SARS-CoV-2 Spike Protein (Trimer) Human IgG ELISA Kit(货号KAV00109),在ELISA实验中证明了长新冠患者血清中抗SARS-CoV-2抗体水平的变化及其与脱髓鞘和神经精神症状的相关性,这一结果为后续阐述长新冠中抗体水平与脱髓鞘及神经精神症状的关联提供了关键的分子证据。
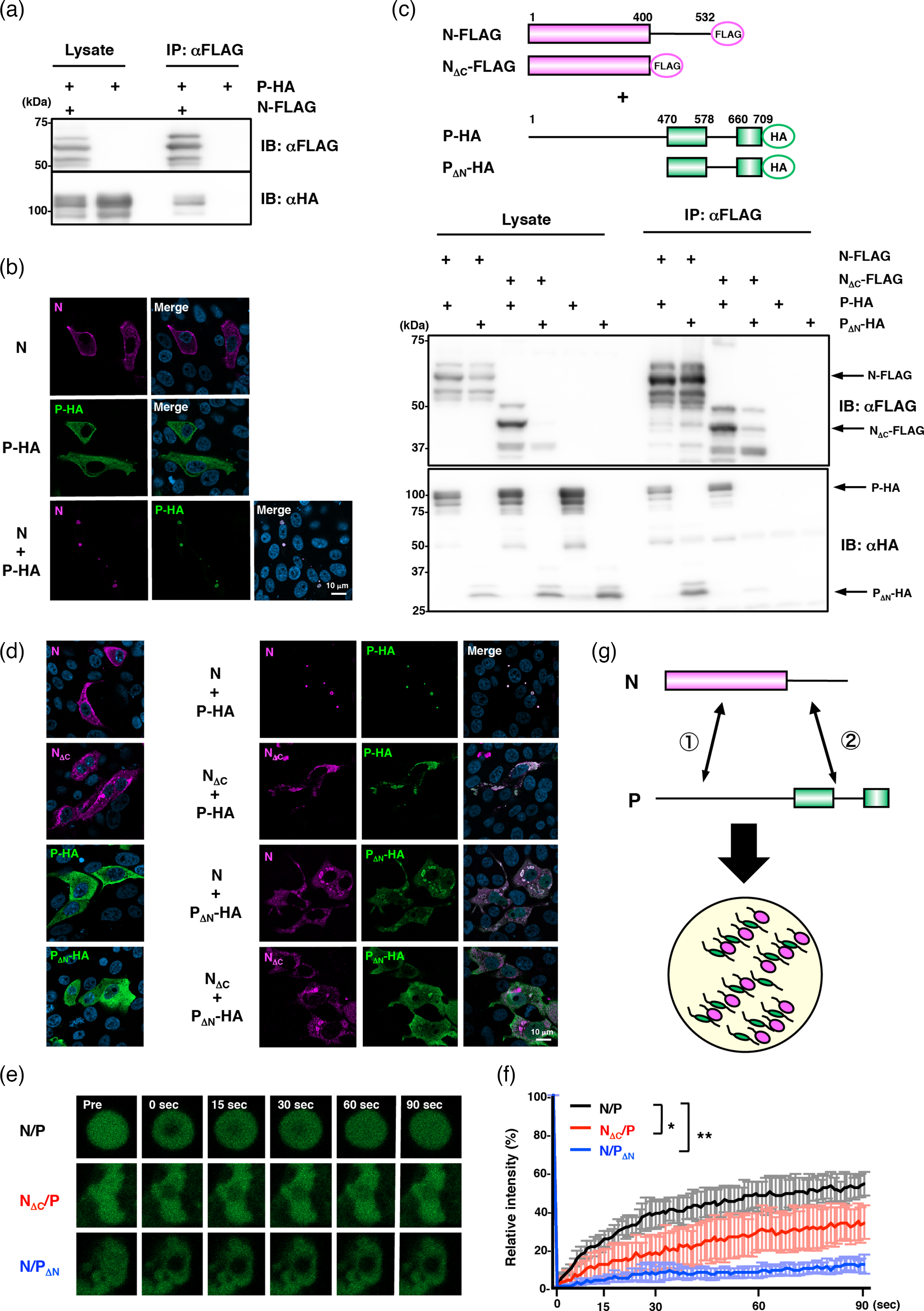
标题: Coordinated interactions among Nipah virus N, P and M proteins drive formation of distinct inclusion bodies
DOI:10.1099/jgv.0.002206

摘要:尼帕病毒通过不同蛋白互作形成两种功能特异的无膜包涵体。研究发现,胞质内具液体样特性的包涵体依赖核衣壳蛋白与磷蛋白的双位点相互作用形成,负责病毒RNA合成;而质膜下低流动性的包涵体则需基质蛋白参与,主导病毒颗粒组装与出芽。该研究揭示了病毒复制与组装的空间分工机制。
引用产品:货号PVV16601, Anti-Nipah virus/HeV Protein N/Nucleoprotein Polyclonal Antibody

产品在文章中的具体应用

文章通过使用AntibodySystem的Anti-Nipah virus/HeV Protein N/Nucleoprotein Polyclonal Antibody(货号PVV16601),在免疫共沉淀与免疫荧光实验中证明了尼帕病毒N蛋白与P蛋白的双位点相互作用对细胞质包涵体形成的关键作用,这一结果为后续阐述尼帕病毒通过特异性蛋白互作形成空间与功能不同的包涵体以协调RNA合成与病毒颗粒组装的机制提供了关键的分子证据。
标题:Reversing the Irreversible: miRNA-Targeting Mesyl Phosphoramidate Oligonucleotides Restore Sensitivity to Cisplatin and Doxorubicin of KB-8-5 Epidermoid Carcinoma Cells
DOI:10.3390/biomedicines13123118

摘要:本研究探讨靶向miR-17/21/155的甲磺酰磷酰胺反义寡核苷酸(µ-ASOs)能否增强多药耐药人表皮样癌细胞对顺铂和阿霉素的敏感性。结果显示,µ-ASOs与化疗药联用具有加成至中度协同效应,可使化疗药剂量降低5–20倍且保持强效抑癌作用。机制上,µ-ASOs下调ABCB1及新发现的耐药相关标志物SEH1L、TUBA4A和ZYX,从而恢复细胞对药物的敏感性。
引用产品:货号RMN89801, Anti-SEH1L Antibody (R2T08)
![]()
产品在文章中的具体应用

文章通过使用AntibodySystem的Anti-SEH1L Antibody (R2T08)(货号RMN89801),在Western Blot实验中证明了μ-ASO(靶向miR-17和miR-21的mesyl磷酸胺反义寡核苷酸)处理能显著下调多药耐药(MDR)相关蛋白SEH1L在KB-8-5细胞中的表达,这一结果为后续阐述μ-ASO通过调控SEH1L、ZYX、TUBA4A等新型MDR标志物来恢复癌细胞对顺铂和阿霉素敏感性的分子机制提供了关键的蛋白水平证据。
以上为2025年12月部分引用AntibodySystem产品的科研文献。AntibodySystem可提供覆盖重组蛋白、流式抗体、病毒抗原抗体、小分子抗体、磷酸化抗体、ELISA试剂盒等全系列科研试剂产品,精准服务于药物靶点研究、免疫分析、过敏机制探索、病毒研究及肿瘤治疗开发等领域。