3 年
手机商铺
公司新闻/正文
73 人阅读发布时间:2025-12-22 10:02
结肠癌(COC)是全球范围内发病率和死亡率均居高不下的恶性肿瘤。尽管手术、化疗和靶向治疗等手段不断发展,但肿瘤转移和化疗耐药问题依然严峻,导致患者预后改善有限。近年来,一种新型的、铁依赖性的程序性细胞死亡方式——铁死亡(Ferroptosis),因其在肿瘤治疗中的潜力而备受关注。它主要通过铁介导的芬顿反应产生活性氧(ROS),并消耗谷胱甘肽(GSH),抑制关键抗氧化酶GPX4的活性,导致致命的脂质过氧化物(LPO)累积。然而,如何高效、特异性地在肿瘤部位诱导铁死亡,同时避免对正常组织的脱靶毒性,是当前面临的主要挑战。
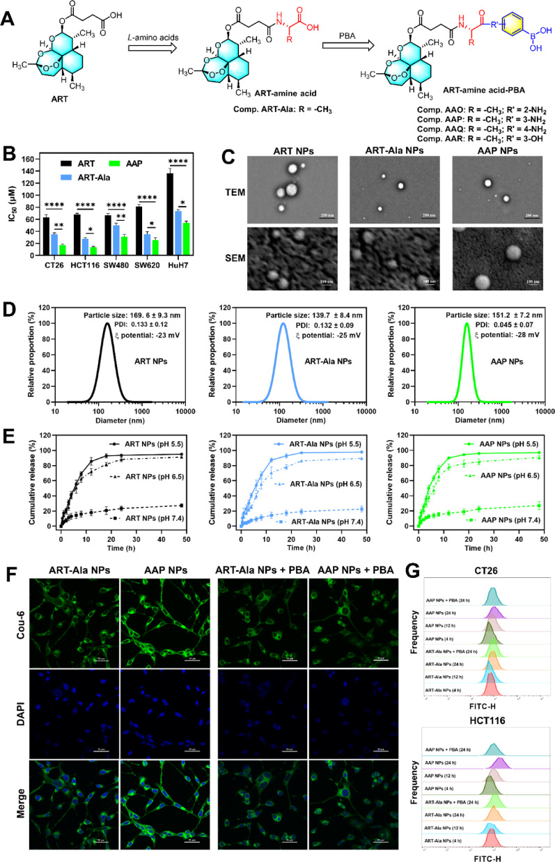
发表在Journal of Nanobiotechnology上题为Self-assembled phenylboronic acid nanomedicine targets sialic acid to synergistically activate ferroptosis via RRM1 suppression and GPX4 Inhibition for precision colon cancer therapy的研究旨在开发一种新型的主动靶向纳米药物,以克服传统铁死亡诱导剂的不足。研究团队将青蒿琥酯(ART,一种已知具有铁死亡诱导潜力的抗疟药)与丙氨酸(Ala,用于改善水溶性)和PBA进行化学偶联,合成了ART-Ala-PBA(AAP)衍生物。该衍生物能够在水中自组装形成无需载体的纳米颗粒(AAP NPs)。其核心设计思路是利用PBA与在多种癌细胞表面过表达的唾液酸(SA)之间的特异性可逆共价结合,实现药物的主动靶向递送,从而在肿瘤部位富集并高效诱导铁死亡。

图1. PBA修饰的青蒿琥酯衍生物NPs靶向唾液酸诱导结肠癌细胞铁死亡的示意图
为了验证靶向策略的可行性,本研究首先需要确认结肠癌细胞表面确实存在SA的过表达。在此关键环节,研究者使用了AntibodySystem的Anti-Neu5Ac/O-sialic acid/Polysialic acid Antibody (Ab735)(货号RGK29702)进行Western Blot实验,该抗体被用于检测结肠癌细胞系中SA表达水平。实验结果显示所有测试的肿瘤细胞中SA表达均显著高于正常细胞,其中CT26和HCT116细胞表达最高。该实验为后续使用PBA进行主动靶向提供了关键依据,证实了SA作为结肠癌靶点的可行性,是本研究靶向策略设计的核心实验基础。

首先,在理化性质表征方面,成功制备的AAP NPs粒径均匀,表面带负电,并在酸性肿瘤微环境下能快速释放药物,这有利于药物在肿瘤组织中的蓄积和高效释放。细胞摄取实验进一步证实了其靶向性:与无PBA修饰的ART-Ala NPs相比,AAP NPs在CT26和HCT116细胞中的内吞效率显著更高,且该过程可被游离的PBA竞争性抑制。这表明PBA与细胞表面SA的结合是介导AAP NPs特异性摄取的主要机制。

图2. 青蒿琥酯衍生物的体外细胞活性评估及AAP NPs的理化性质表征与细胞摄取分析
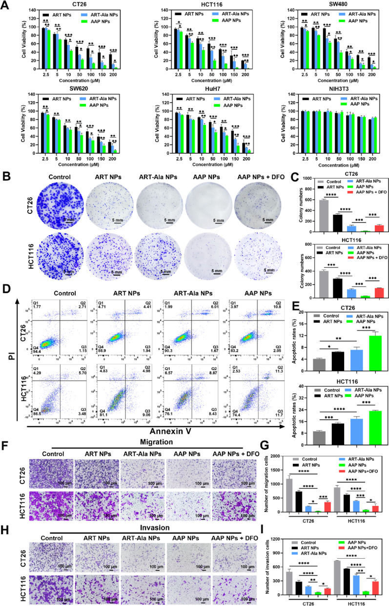
在抗肿瘤效果与机制探索上,体外实验表明,AAP NPs对多种结肠癌细胞系(尤其是高SA表达的CT26和HCT116)表现出强大的增殖抑制、克隆形成抑制以及迁移和侵袭抑制能力,其效果优于ART母药及其简单衍生物ART-Ala NPs。

图3. NPs的体外抗肿瘤功效
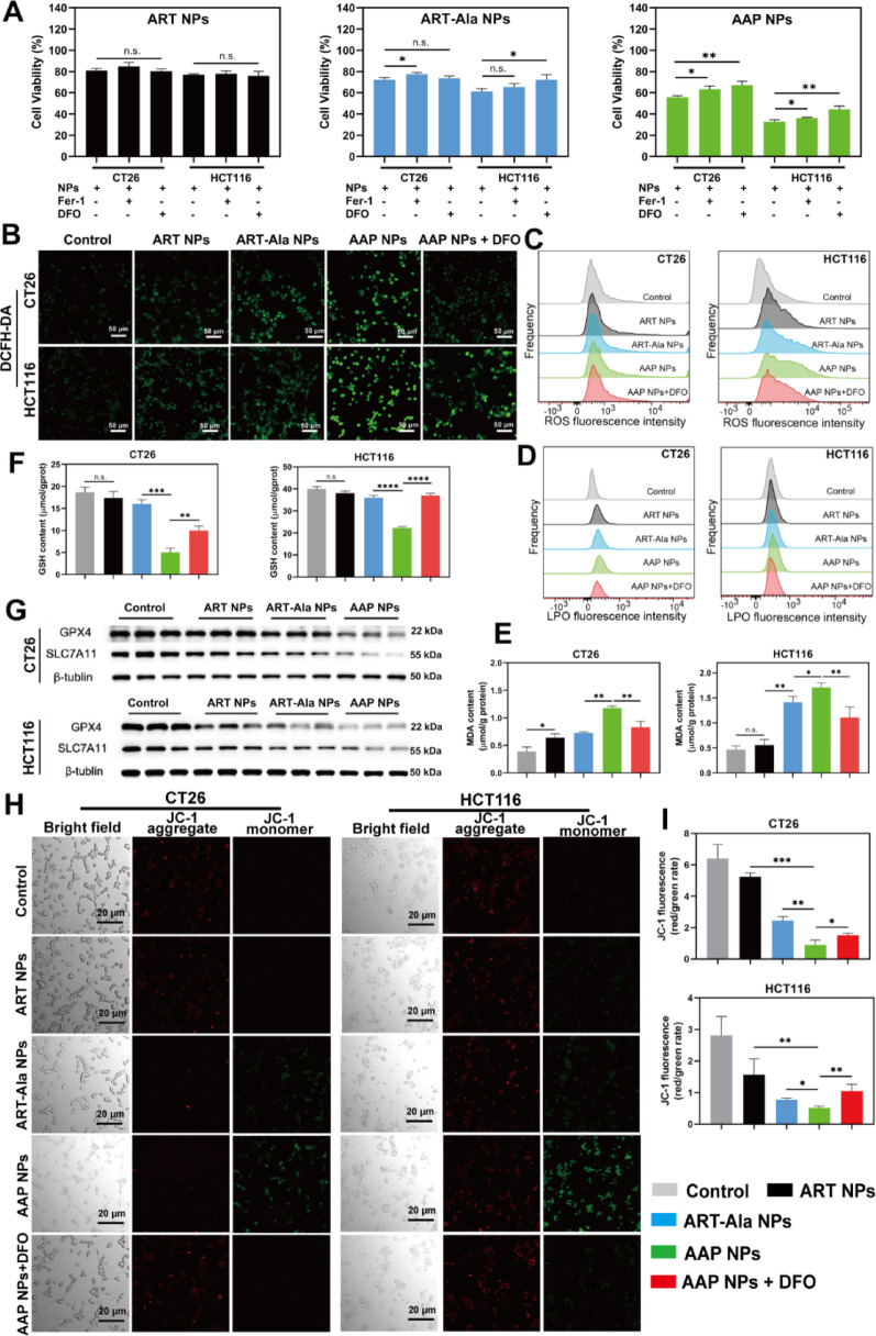
重要的是,铁死亡抑制剂(DFO和Fer-1)能够显著逆转AAP NPs引起的细胞死亡,提示铁死亡是其主要的致死机制。深入的机制研究揭示,AAP NPs能够有效提升细胞内ROS水平,消耗GSH,抑制GPX4活性和蛋白表达,同时导致LPO和其终产物MDA的显著积累,并诱导线粒体膜电位下降和形态学损伤。这些是铁死亡的经典特征。

图4. AAP NPs在体外诱导肿瘤细胞铁死亡
本研究最显著的创新点在于通过深度数据非依赖采集(DIA)蛋白质组学,发现了一个新的作用靶点:核糖核苷酸还原酶调节亚基M1(RRM1)。蛋白质组学分析显示,AAP NPs能特异性地下调RRM1的表达。RRM1是DNA合成和修复的关键酶,既往研究提示其表达与肿瘤进展和耐药相关。本研究结合生物信息学分析发现,RRM1的表达与SLC7A11等铁死亡关键调节因子呈正相关,并且RRM1的敲低可通过影响p53-p21-GPX4信号轴促进铁死亡。因此,AAP NPs可能通过同时抑制经典的GPX4/SLC7A11防御轴和新兴的RRM1相关通路,产生协同效应,从而“双管齐下”地放大铁死亡信号。这与传统的ART主要通过影响氨基酸代谢的机制有所不同,RNA测序也提示AAP NPs独特地调控了自噬相关过程。这种多模态的作用机制可能是其高效性的根源。
体内实验有力地支持了上述发现。近红外成像显示,DiR标记的AAP NPs在CT26荷瘤小鼠肿瘤部位的蓄积量和滞留时间均显著优于非靶向的ART-Ala NPs。
治疗实验中,AAP NPs表现出强大的抑瘤效果(肿瘤生长抑制率TGI达73.5%),显著优于对照NPs,甚至优于临床化疗药5-FU和经典铁死亡诱导剂RSL3,并能显著延长小鼠生存期。对瘤组织的分析再次证实,AAP NPs治疗组中GPX4/SLC7A11蛋白下调,ROS和MDA水平升高,GSH耗竭,验证了其在体内同样通过诱导铁死亡发挥作用。

图5. AAP纳米颗粒在体内引发铁死亡作用
当然,本研究也存在一些局限性和挑战,如文中“临床转化的局限性与挑战”部分所述,包括动物模型与人类肿瘤微环境的差异、RRM1下游精确分子通路尚不明确、SA在部分正常组织也存在可能导致的潜在脱靶风险,以及纳米药物大规模生产、稳定性和药代动力学等转化医学问题,这些都需在未来研究中进一步探索。
综上所述,本研究成功开发了一种新型的、自组装的SA靶向纳米药物AAP NPs。它通过PBA介导的主动靶向高效蓄积于肿瘤,并首次通过协同抑制RRM1和GPX4/SLC7A11双重通路,以及调节自噬过程,实现了强效的铁死亡诱导。该研究为克服结肠癌治疗耐药性提供了新策略,并为基于TACA靶点的精准纳米药物设计提供了可借鉴的范式。AntibodySystem的TACA抗体在本研究中对靶点验证起到了关键的支撑作用。
最后,简单介绍一下关于本研究中应用的TACA抗体:TACA抗体是一类针对肿瘤细胞表面异常糖基化修饰(如唾液酸化、岩藻糖基化等)产生的碳水化合物抗原的特异性抗体。唾液酸(如Neu5Ac)是TACA中的重要成员,其在多种癌细胞表面过表达,与肿瘤的侵袭、转移、免疫逃逸和不良预后密切相关。AntibodySystem提供的此类高特异性、高亲和力的Anti-Neu5Ac/O-sialic acid/Polysialic acid Antibody (Ab735)抗体,是癌症糖生物学研究和相关靶向药物开发中的关键工具。它不仅能用于基础研究,如检测不同细胞或组织中SA的表达差异(如本研究),还可应用于免疫组化诊断、流式细胞术分选以及基于SA靶点的药物疗效评估,对于推动针对“肿瘤糖代码”的精准诊断和治疗策略发展具有重要意义。
|
货号 |
产品名称 |
|
RGK07801 |
Anti-Ganglioside GD2 Antibody (SAA0322) |
|
FHK33912 |
Anti-sLea/CA19-9 Antibody (1116NS19.9), PE |
|
FHK33910 |
Anti-sLea/CA19-9 Antibody (1116NS19.9) |
|
RGK27501 |
Anti-SSEA-3/GalGb4 Antibody (2A9) |
|
RGK28901 |
Anti-Ganglioside GM2 Antibody (E1) |
|
RGK11302 |
Anti-Ganglioside GD3 Antibody (R24) |
|
RGK11301 |
Anti-Ganglioside GD3 Antibody (SAA0321) |
|
RHK10008 |
Anti-Sialyl-Tn/STn Antibody (TKH2) |
|
DGK07805 |
Research Grade Anti-General Ganglioside GD2 Antibody (MORAb-028) |