3 年
手机商铺
公司新闻/正文
139 人阅读发布时间:2025-12-11 09:07
当代打工人与科研人,谁不曾为日渐后退的发际线感到焦虑?谁不曾因洗头时堵住下水道的团发而心惊胆战?脱发,已成为高压生活下最具“可见性”的健康警报之一。长期以来,人们普遍认为压力会导致脱发,但其背后的科学机制一直模糊不清。

2025年11月,哈佛大学许雅捷团队在Cell上发表了题为Stress-induced sympathetic hyperactivation drives hair follicle necrosis to trigger autoimmunity的文章,首次揭示了急性压力不仅直接引起毛囊坏死和脱发,还会激活自身反应性T细胞,导致头发在压力过去后仍可能遭受免疫系统的“二次攻击”,从神经与免疫双重角度解释了压力为何会让头发“一掉再掉”。

该研究指出,急性压力(如束缚应激或注射树脂毒素RTX)会引发交感神经高度兴奋,释放过量noradrenaline。这些神经信号通过毛囊细胞上的ADRB2直接作用,导致细胞内钙离子超载,进而引发毛囊中快速分裂的“过渡放大细胞”(HF-TACs)坏死。有意思的是,处于静息状态的毛囊干细胞(HFSCs)却大多得以幸免,这解释了为何压力性脱发通常是可逆的,但也埋下了复发隐患——每一次“保不住头发”的恐慌,或许都在为下一轮脱发悄悄铺垫。

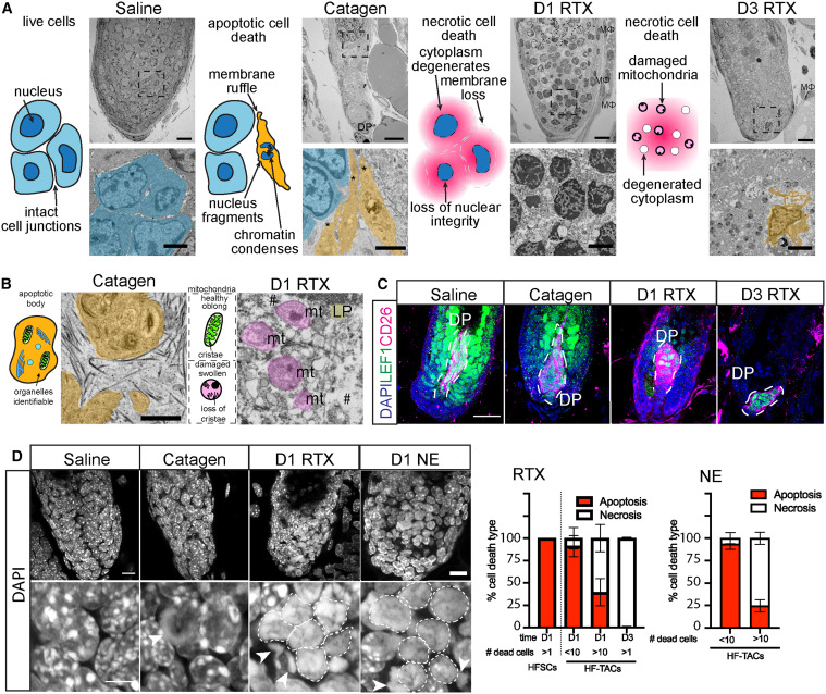
图1. 压力触发毛囊细胞死亡与脱发
研究进一步通过电镜与免疫荧光分析,明确应激诱导的HF-TACs死亡以坏死为主,其特征包括细胞膜破裂、线粒体肿胀与核崩解,显著区别于生理性退行期(catagen)中以凋亡为主的清除过程。坏死的毛囊细胞释放大量细胞内抗原与损伤相关分子模式,招募巨噬细胞进行清除,并诱导树突状细胞(尤以cDC1亚群为主)上调共刺激分子CD80/CD86,进而将自身抗原递呈至淋巴结,激活毛囊抗原特异性CD8⁺ T细胞。

图2. 毛囊在压力状态下发生坏死
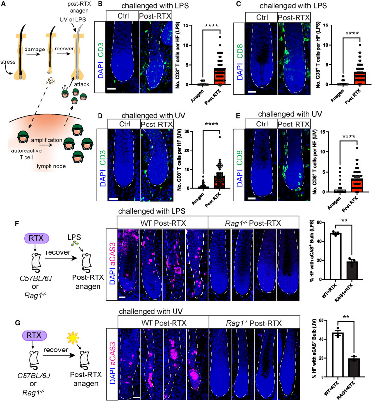
更具深远意义的是,该研究揭示这种T细胞激活具持久性。即使应激事件结束、毛囊完成再生,这些自身反应性T细胞仍以记忆性表型存留。当个体再次遭遇炎症刺激(如LPS或紫外线)时,便会引发针对再生毛囊的T细胞介导攻击,造成复发性脱发。这从机制上解释了为何单一应激事件可导致长期、反复的脱发表现,也为斑秃等自身免疫性脱发疾病的复发机制提供了新视角。

图3. 炎症性损伤激发压力后T细胞对毛球的攻击
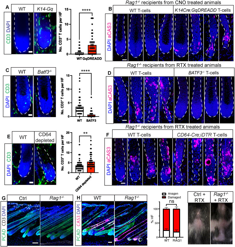
在干预策略方面,研究者通过药理性抑制ADRB2、使用钙离子螯合剂BAPTA-AM或基因敲除手段,均有效阻断了应激诱导的毛囊坏死。此外,特异性清除cDC1细胞可抑制自身反应性T细胞的激活,而巨噬细胞缺失则延缓坏死组织清除并加重后续自身免疫反应,显示不同免疫细胞亚群在该过程中扮演不同角色。

图4. 自身反应性T细胞的激活由钙离子诱导的坏死触发,依赖于cDC1,并在巨噬细胞缺失时增强;而T细胞对压力初期诱导的毛囊坏死并非必需
总结与展望
这项研究深刻揭示了压力、神经信号、细胞死亡与免疫激活之间环环相扣的生物学链条,也为理解斑秃等自身免疫性脱发疾病的起源提供了全新视角。生活中,不少人越是担心脱发,越是焦虑,反而可能陷入“压力—脱发—更压力—更脱发”的恶性循环。这项研究从科学上印证了:放松心态、减少不必要的应激,或许不仅是心理安慰,更是实实在在的“护发良方”。
如果我们能通过药物阻断ADRB2受体或调节钙信号,未来或可开发出有效干预压力性脱发的治疗策略。此外,该研究也提示我们,在经历重大压力事件后,应尽量避免接踵而来的炎症刺激(如感染、暴晒),以免唤醒体内那些“怀有敌意”的T细胞,给头发一个真正的休养生息之机。
所以,下次再为掉发感到恐慌时,不妨深呼吸一下,因为你的平静,或许正是在帮助你的免疫系统保持冷静,让你的毛囊安心生长。毕竟,科学研究告诉我们:放轻松,头发才会跟你更久。
此类深度机制研究的推进,高度依赖于高质量的研究工具与试剂支持。本研究中涉及的多种特异性抗体,包括针对ADRB2、细胞死亡标志物、免疫细胞亚群标记物等关键试剂,对解析这一复杂神经免疫通路起到了不可或缺的作用。
AntibodySystem作为专业抗体供应商,可为此类前沿研究提供包括本研究涉及靶点在内的一系列经过严格验证的抗体产品,为深入探索脱发及其他应激相关疾病的分子机制提供可靠的技术支持。
|
货号 |
产品名称 |
|
RHE35904 |
Anti-Cleaved-Caspase 3 p12 Antibody (R1W18) |
|
FHD50512 |
Anti-Human CDH3/P-cadherin Antibody (SAA0320), PE |
|
RHB90704 |
Anti-FOS/c-Fos Antibody (R2X10) |
|
FHC27750 |
Anti-Human CD3 Antibody (SP34) |
|
VMB96003 |
InVivoMAb Anti-Mouse CD8α Antibody (2.43) |
|
RHC93401 |
Anti-Human CD64/FCGR1A Nanobody (SAA1312) |
|
PHJ78301 |
Anti-LEF1 Polyclonal Antibody |
|
RHF52709 |
Anti-SMA/ACTA2 Antibody (R3P08) |
|
FHD74112 |
Anti-Human CD26/DPP4 Antibody (SAA0009), PE |
|
RHD80702 |
Anti-CD34 Antibody (R3H56) |
|
VMB96003 |
InVivoMAb Anti-Mouse CD8α Antibody (2.43) |