3 年
手机商铺
公司新闻/正文
404 人阅读发布时间:2025-09-30 15:48
近日,加州大学欧文分校的Michael Demetriou团队在Cell发表了题为Safe immunosuppression-resistant pan-cancer immunotherapeutics by velcro-like density-dependent targeting of tumor-associated carbohydrate antigens的研究。研究团队提出了一种全新的广谱癌症免疫治疗策略,通过“Velcro-like”(魔术贴式)高亲和力靶向肿瘤相关碳水化合物抗原(TACA),实现了对多种癌症的高效杀伤,同时避免了传统免疫治疗中常见的“on-target, off-cancer”毒性问题,为目前缺乏有效靶点的实体瘤和血液肿瘤提供了新的治疗希望。

现如今,双特异性抗体和CAR-T细胞疗法在B细胞恶性肿瘤中表现出显著疗效,但其广泛应用受限于两个主要障碍:一是缺乏仅在癌细胞表面特异性表达的安全蛋白抗原;二是高亲和力抗体往往也会识别正常组织中低表达的抗原,导致严重毒性。与之相反,肿瘤相关碳水化合物抗原(TACA)作为最常见的癌症抗原之一,在癌细胞表面表达密度极高,是理想的靶点。然而,由于糖类抗原结构灵活、缺乏MHC提呈机制,传统抗体难以高效识别纯糖类抗原。
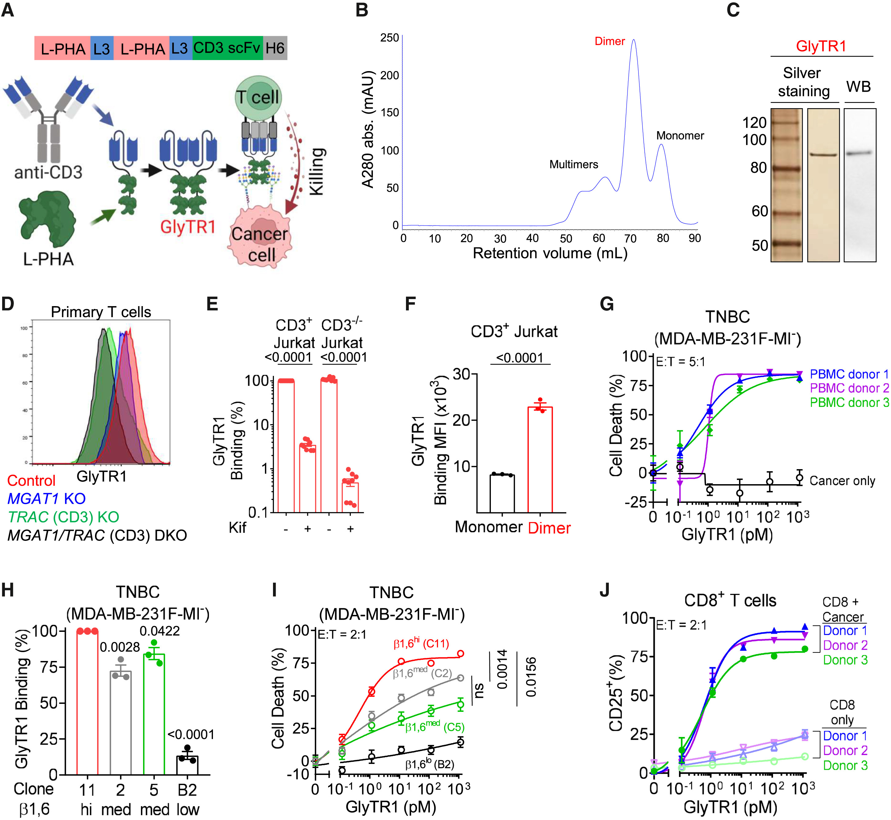
为解决这一难题,研究团队转向利用凝集素(lectin)作为识别模块,构建了GlyTR双特异性蛋白。GlyTR1采用植物凝集素L-PHA靶向β1,6GlcNAc分支N-糖链,而GlyTR2则使用人源CD301凝集素靶向Tn、sialyl-Tn、GD2、GM2和LacDiNAc等多种TACA。这两种蛋白的另一端均融合了抗CD3的单链抗体片段,用于招募并激活T细胞。其核心创新在于利用凝集素的多价结合特性,实现对高密度TACA的“魔术贴式”高亲和力结合,从而只杀伤高表达TACA的癌细胞,而忽略低表达的正常细胞。

在验证GlyTR1结合特性的实验中,研究团队通过尺寸排阻色谱和流式细胞术证实了二聚体GlyTR1的结构稳定性及其对β1,6分支糖链的特异性识别。如图D所示,GlyTR1与原发性T细胞的结合主要由抗CD3结构域主导,而L-PHA结构域的影响较小。相反,在Jurkat白血病T细胞中,阻断β1,6分支糖链可显著降低GlyTR1结合,表明其结合具有密度依赖性。此外,增加L-PHA结构域数量可提升结合亲和力,并显著增强对癌细胞的杀伤效力。值得注意的是,即使靶点表达量小幅下降,也会导致杀伤活性显著降低,凸显了密度阈值的关键作用。

图1. 通过优化的 GlyTR1 双特异性蛋白实现对 β1,6‑GlcNAc 分支 N‑糖链的密度依赖性靶向
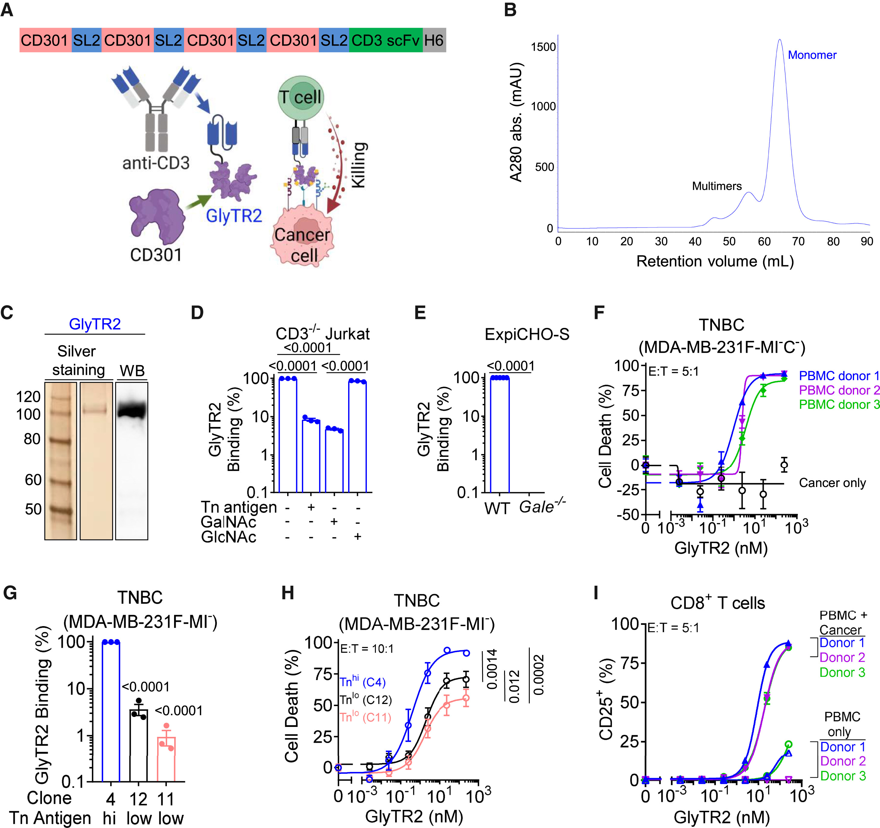
GlyTR2的设计同样经过优化,采用刚性连接子和四个CD301结构域以增强结合稳定性。实验显示,GlyTR2能特异性识别Tn抗原,且其结合可被可溶性Tn或GalNAc阻断。在杀伤实验中,GlyTR2对高表达Tn的三阴性乳腺癌细胞表现出强效T细胞依赖性杀伤,并在共培养模型中激活T细胞。这些结果证实了GlyTR2靶向多种TACA的广谱潜力。

图2. 通过优化的 GlyTR2 双特异性蛋白实现对五种含 N‑乙酰半乳糖胺(TACA)的密度依赖性靶向
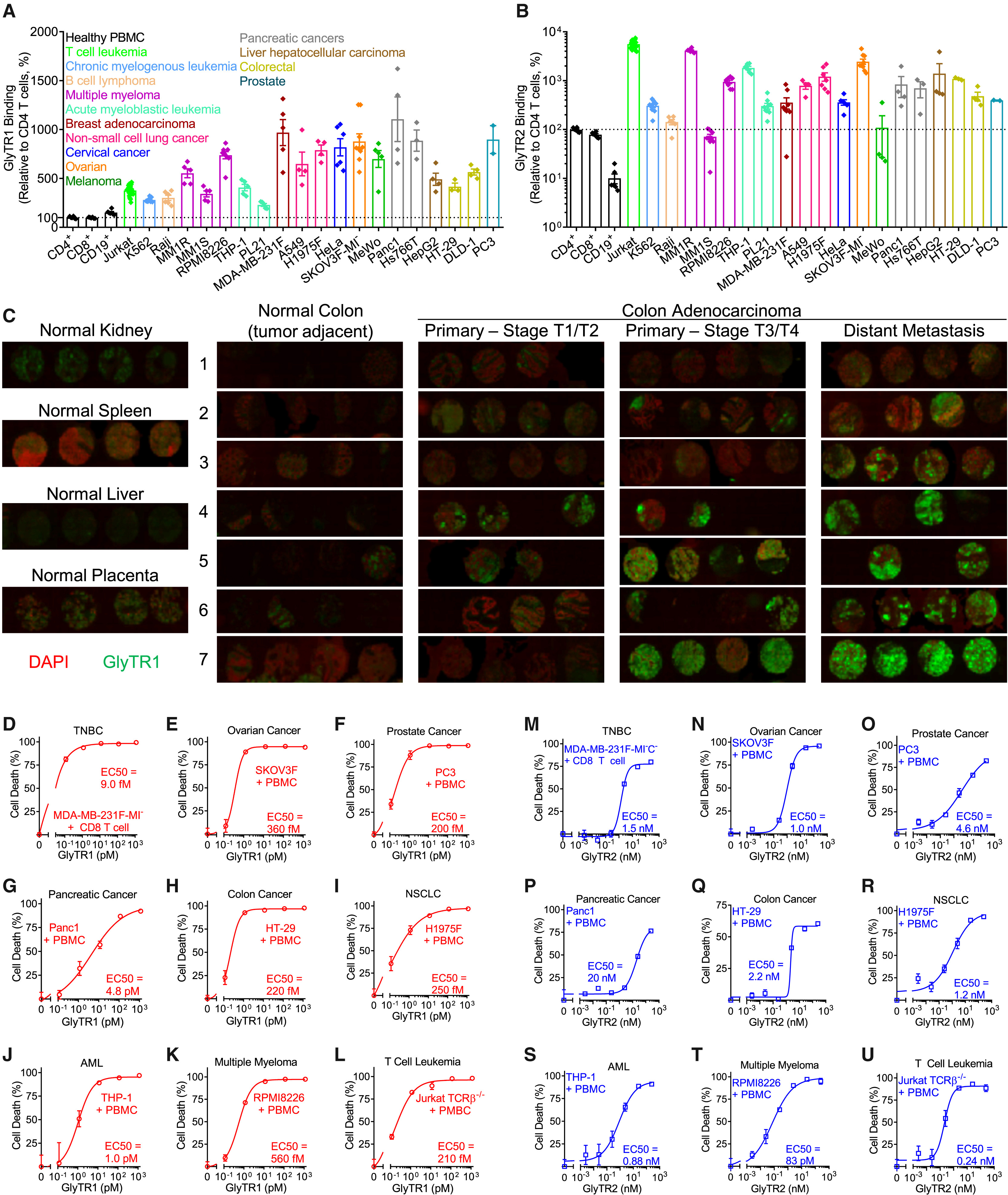
研究进一步评估了GlyTR蛋白的泛癌活性。流式细胞术分析显示,GlyTR1和GlyTR2能与多种实体瘤和血液肿瘤细胞结合,包括乳腺癌、卵巢癌、胰腺癌、肺癌和白血病等。在结肠癌进展组织微阵列中,GlyTR1结合随疾病分期和转移程度增加而增强,与β1,6分支糖链在转移灶中高表达的特征一致。体外杀伤实验证实,两种GlyTR蛋白在纳摩尔浓度下即可有效诱导癌细胞死亡,且对正常细胞无显著毒性。

图3. GlyTR1与GlyTR2的靶点表达概况及广谱抗癌杀伤作用
在体内模型中,GlyTR蛋白同样表现出色。通过人源化NSG小鼠模型,研究团队发现GlyTR1和GlyTR2能特异性积累于肿瘤组织,并剂量依赖性地抑制胰腺癌、三阴性乳腺癌和卵巢癌的生长。在白血病模型中,GlyTR治疗一周后脾脏肿瘤负荷降低达90%。这些数据共同证明了GlyTR在复杂体内的抗肿瘤活性。

图4. GlyTR1与GlyTR2在异种人源化小鼠模型中诱导的肿瘤消退
尤为重要的是,GlyTR1能克服肿瘤微环境中的多种免疫抑制机制。如图A所示,L-PHA单独处理可增强异体T细胞杀伤,而GlyTR1通过结合β1,6分支糖链,有效逆转了免疫抑制性糖链对T细胞活性的抑制。在存在IL-10、TGF-β或调节性T细胞的条件下,GlyTR1杀伤活性未受显著影响。此外,在低氧环境或患者来源的肿瘤类器官中,GlyTR1仍能激活耗竭性T细胞并诱导癌细胞死亡。这一特性使其在免疫抑制性实体瘤中具有独特优势。

图5. GlyTR1克服肿瘤微环境中的多种免疫抑制机制
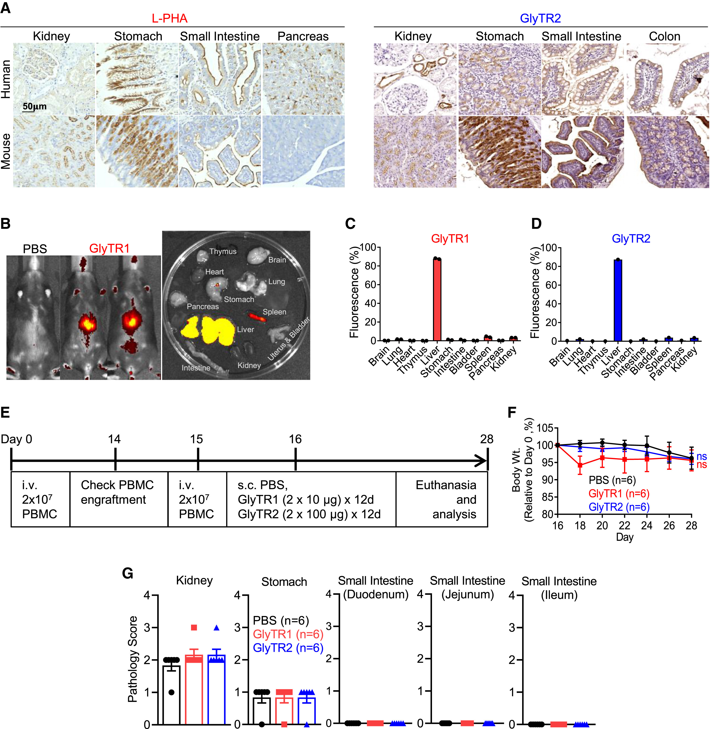
安全性是GlyTR平台的核心亮点。组织化学分析显示,L-PHA和GlyTR在正常组织中的结合主要局限于肠道刷状缘、肾小管和垂体等部位,但体内分布实验表明GlyTR蛋白未在这些组织积累。在PBMC人源化NSG小鼠的毒性评估中,GlyTR治疗未导致体重下降、器官损伤或血液学指标异常。长期观察也未发现T细胞过度激活或细胞因子释放综合征,进一步支持其临床转化潜力。

图6. GlyTR1与GlyTR2对具有人源化靶点密度的小鼠器官无毒性
该研究不仅验证了基于凝集素的TACA靶向策略在广谱抗癌治疗中的可行性,也为开发下一代“现货型”免疫治疗产品提供了新思路。通过聚焦于高密度表达的糖类抗原,GlyTR平台有望克服当前免疫治疗在靶点选择、毒性控制和免疫抑制微环境等方面的多重障碍。目前,GlyTR1已进入GMP制备阶段,并计划开展针对难治性实体瘤的I期临床试验,为更多癌症患者带来希望。
AntibodySystem可提供本研究中涉及的各类抗体,为精准解析GlyTR等新型免疫治疗的作用机制、评估其靶向性与有效性、以及深入探索肿瘤免疫抑制微环境提供坚实保障。AntibodySystem产品线全面支持包括流式细胞术、IHC、ELISA、WB在内的多种应用场景,助力您在癌症免疫治疗领域从基础研究到临床前药效学评价的全流程创新。
|
货号 |
产品名称 |
|
VHC27702 |
InVivoMAb Anti-Human CD3 Antibody (OKT-3) |
|
FHC27760 |
Anti-Human CD3 Antibody (UCHT1) |
|
PHB95901 |
Anti-CD4 Polyclonal Antibody |
|
FHK18510 |
Anti-Human CD8 Antibody (G10-1) |
|
RHC86602 |
Anti-Human CD11b/ITGAM Nanobody (SAA1302) |
|
FHD17430 |
Anti-Human EPCAM Antibody (C52) |
|
FHM00110 |
Anti-Human HLA-A,B,C Antibody (W6/32) |
|
RHJ28404 |
Anti-CD366/HAVCR2/TIM-3 Antibody (R3V46) |
|
MHJ52511 |
Anti-Human FOXP3 Monoclonal Antibody (1A208), FITC |