3 年
手机商铺
公司新闻/正文
186 人阅读发布时间:2025-09-12 09:31
小细胞肺癌(Small Cell Lung Cancer,SCLC)是一种侵袭性强、预后极差的神经内分泌肿瘤,约占肺癌总数的15%。其最显著的分子特征是几乎普遍存在的RB1和TP53基因失活突变,导致细胞周期G1–S检查点功能丧失,E2F转录因子家族异常激活,驱动细胞不受控制地增殖。尽管E2F活性是细胞进入S期所必需的,但其过度激活会触发凋亡程序,这一矛盾现象为治疗干预提供了理论依据。细胞周期进程的核心调控者cyclin–CDK复合物通过保守的疏水贴片与含有RxL模序的底物蛋白相互作用,其中cyclin A与E2F的结合尤其重要,它通过CDK2介导的磷酸化抑制E2F的活性。破坏这种相互作用已被证明能选择性诱导癌细胞凋亡,但由于靶向蛋白-蛋白相互作用界面的难度极大,该策略长期以来未能转化为临床可行的疗法。
近日,哈佛医学院Matthew G. Oser课题组在Nature上发表了题为Targeting G1–S-checkpoint-compromised cancers with cyclin A/B RxL inhibitors的里程碑研究,。他们通过合理的药物设计和先进的合成化学平台,成功开发出首类能口服给药、具有良好细胞渗透性的大环肽化合物,可高效抑制cyclin A和cyclin B与RxL模序的结合,并在临床前模型中显示出卓越的抗肿瘤活性。

研究人员首先基于cyclin A–CDK2与p27Kip1肽段及已知大环抑制剂的共晶结构,构建了杂交分子模型,并利用计算化学方法系统性优化了化合物的结合亲和力、选择性和类药性质。其中,先导化合物CIRc-004对cyclin A和cyclin B表现出强效抑制,而对cyclin E选择性较低,其无活性对映体CIRc-005则无活性,证实了作用机制的特异性。
在46株SCLC细胞系的大规模筛选中,CIRc-004对绝大多数细胞系具有纳摩尔级别的杀伤效力,且敏感性与E2F靶基因和G2/M检查点通路的表达高度正相关,与SCLC的分子亚型无关。值得注意的是,正常细胞系如肺成纤维细胞WI-38、视网膜色素上皮细胞RPE1以及原代CD34+造血干祖细胞对药物处理均表现出显著抵抗,即使在微摩尔浓度下也未引发凋亡或周期阻滞,预示了其良好的治疗窗口。

图1. Cyclin A/B RxL抑制剂可诱导具有高E2F活性的癌细胞发生凋亡
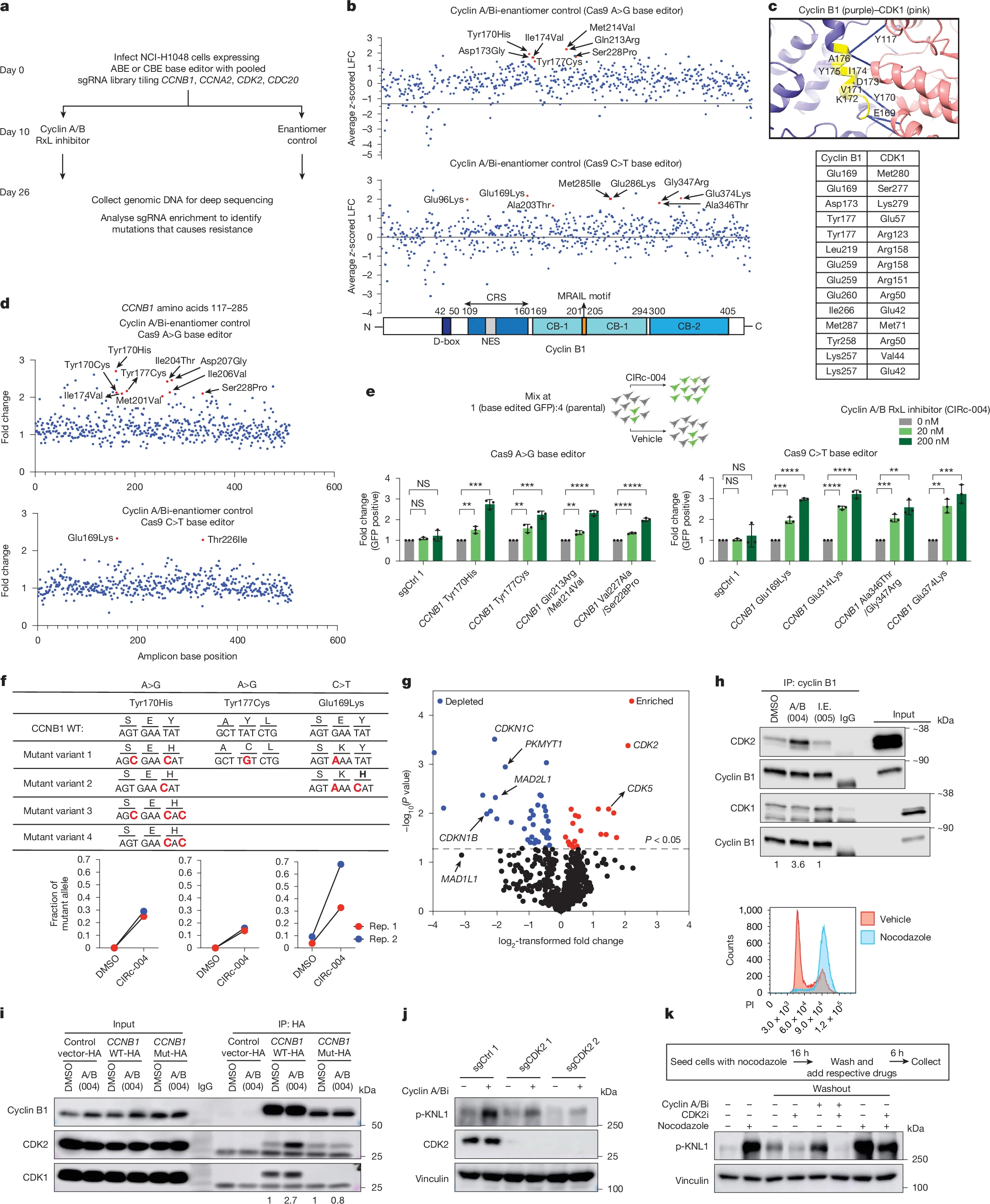
为阐明其分子机制,研究团队在敏感细胞系NCI-H1048中进行了全基因组CRISPR-Cas9耐药筛选。结果发现,除了cyclin B1(CCNB1)本身之外,多个纺锤体组装检查点(SAC)核心组分(如KNTC1、MAD1L1、ZWILCH、ZWINT等)的缺失均能介导对CIRc-004的耐药。相反,负向调控E2F活性的转录因子E2F7和E2F8的敲除则增强了药物敏感性。这些遗传学证据表明,CIRc-004的杀伤作用依赖于SAC的完整性和功能获得性的cyclin B活性。

图2. 遗传筛选揭示Cyclin A/B RxL抑制剂的杀伤作用依赖于纺锤体组装检查点(SAC)
后续实验证实,CIRc-004通过双重机制发挥作用:一方面,它阻断cyclin A与E2F1/3的相互作用,导致E2F超活化、DNA复制应激和γH2AX焦点形成;另一方面,它干扰cyclin B与抑制性激酶MYT1的结合,解除对CDK1的抑制,并意外促进cyclin B与CDK2形成非经典复合物,该复合物可磷酸化stathmin等SAC相关底物,从而强烈激活SAC、阻滞有丝分裂进程并最终引发线粒体凋亡。这一创新机制通过碱基编辑器筛选得到进一步支持,发生在cyclin B与CDK接口处的点突变(如Glu169Lys, Tyr170His)可显著减弱药物结合并导致耐药。

图3. Cyclin A/B RxL抑制剂通过促进 Cyclin B–CDK2 复合物形成引发 SAC 依赖性细胞死亡
在转化医学方面,研究团队开发了药代动力学性质更优的候选药物CIRc-028(静脉注射)和CIRc-014(口服)。在SCLC细胞系移植瘤(CDX)和化疗耐药的患者来源异种移植(PDX)模型中,两者均能显著抑制肿瘤生长甚至引发消退,并伴随肿瘤组织内p-KNL1水平升高和caspase-3剪切增加,证实了其体内靶向作用和药效学效应。重要的是,口服给药的CIRc-014在达到强效抗肿瘤效果的同时未引起明显体重下降或毒性反应,且其血浆暴露量预测在人体内可达治疗浓度范围。

图4. Cyclin A/B RxL抑制剂在体内SCLC小鼠模型中表现出靶向抗肿瘤活性
该研究不仅报道了一类具有全新作用机制的first-in-class抗癌候选药物,还深入揭示了通过靶向细胞周期蛋白–底物识别界面可间接诱导SAC激活和有丝分裂灾难的合成致死策略。其疗效与肿瘤细胞的E2F活性水平紧密相关,提示E2F信号特征可作为预测生物标志物用于患者筛选。鉴于RB1/TP53失活和G1–S检查点缺陷广泛存在于骨肉瘤、三阴性乳腺癌、高级别浆液性卵巢癌等多种恶性肿瘤中,此类RxL抑制剂有望拓展至更广泛的适应症。目前,研究团队已推进相关化合物进入I期临床试验(NCT06577987),为缺乏靶向治疗选择的SCLC患者带来了新的希望。
本文中使用的KNL1、磷酸化CASC5、E2F1、CDC20、H2AX等靶点的特异性抗体,以及用于检测细胞周期、凋亡、DNA损伤响应等关键通路的工具抗体,AntibodySystem均可提供,为疾病及癌症相关机制研究、药效学评价及生物标志物检测工作提供有效支持。
|
货号 |
产品名称 |
|
PHK27001 |
Anti-Human KNL1 Polyclonal Antibody |
|
RHK27001 |
Anti-Phospho-CASC5 (pT943) Antibody (pMELT-KNL1) |
|
RHF85302 |
Anti-E2F1/RBBP3 Antibody (R3Q30) |
|
PHG30301 |
Anti-CDC20 Polyclonal Antibody |
|
RHD15011 |
Anti-H2AX Antibody (R3E25) |
|
RHD28801 |
Anti-VCL/Vinculin Antibody (R1A75) |
|
RHD14102 |
Anti-RPA2 Antibody (R3E18) |
|
RHD38201 |
Anti-Cyclin A1/A2 Antibody (R1R50) |
|
RGK08702 |
Anti-HA Tag Antibody (R3Y41) |
|
RGK08501 |
Anti-Flag Tag (DYKDDDDK) Antibody (M2) |
|
RHD64705 |
Anti-CDK2 Antibody (R3G63) |
|
RHF85302 |
Anti-E2F1/RBBP3 Antibody (R3Q30) |
|
PHA18101 |
Anti-Human E2F3 Polyclonal Antibody |
|
RHE35911 |
Anti-CASP3/Caspase-3 Antibody (R3K80) |
|
PHC43701 |
Anti-PARP1 Polyclonal Antibody |
|
FHD80712 |
Anti-Human CD34 Antibody (My10), PE |