3 年
手机商铺
公司新闻/正文
252 人阅读发布时间:2025-09-11 16:09
阿尔茨海默病(Alzheimer’s disease,AD)是一种以β-淀粉样蛋白(amyloid β-protein,Aβ)沉积和tau蛋白过度磷酸化为主要病理特征的神经退行性疾病,临床表现为认知障碍、精神行为异常及社会功能丧失。
AD作为最常见的神经退行性疾病,已成为全球公共卫生领域的重大挑战据统计,全球目前约有5500万AD患者,预计到2050年这一数字将突破1.3亿,其中发展中国家患者占比将超过60%。从疾病负担来看,2023年全球AD相关医疗支出已超1.3万亿美元,且随着人口老龄化加剧,这一成本仍以每年10%的速度增长。
每年9月是世界AD月,国家卫健委老龄健康司近日发布《关于组织开展2025年世界阿尔茨海默病月主题宣传活动的通知》,也再次提醒我们着重审视这一神经退行性病变在全球公共卫生体系中的沉重负荷。

AD是一种复杂的神经退行性疾病,其发病受到多重风险因素的影响。这些因素包括遗传易感性、自然衰老过程、全身性炎症、慢性疾病(2型糖尿病、心脑血管疾病)的存在、感染、创伤性脑损伤(TBI)、生活方式选择(睡眠模式、高脂高盐饮食)以及环境暴露。其他可能影响AD发病率的因素还包括神经精神症状、社会参与度、酒精摄入、听力损伤和受教育程度。这些因素之间复杂的相互作用最终导致AD特征性的进行性神经退行病变。

图1.导致AD发病机制的多种风险因素
(Protein Cell. 2024 May 11;16(2):83–120.)
AD的核心病理特征为脑内淀粉样β(Aβ)斑块沉积、tau蛋白过度磷酸化形成的神经原纤维缠结,以及伴随的神经元死亡、突触丢失与神经炎症反应。尽管近年来针对Aβ的单克隆抗体(如Lecanemab、Donanemab)已获FDA加速批准,但临床应用中存在脑内出血、脑水肿等风险,且仅对早期AD患者显示有限疗效,无法逆转已形成的神经损伤。同时,传统对症治疗药物(如胆碱酯酶抑制剂、美金刚)仅能缓解症状,无法阻断疾病进展。这些临床困境凸显了深入解析AD病理机制、开发新型靶向疗法的迫切需求。

图2. AD发病机制示意图
(Signal Transduct Target Ther. 2024 Aug 23;9:211.)
近年来,研究焦点逐渐从单一的“Aβ假说”、“tau假说”转向多靶点、多通路协同调控机制,如谷氨酸毒性、神经炎症、细胞外囊泡介导的病理传播等。本文基于几项近期研究成果,系统阐述AD病理机制的新发现与潜在治疗靶点,为领域内研究提供参考。
阿尔茨海默病病理机制与治疗靶点新发现
1. NMDAR/TRPM4死亡复合体:谷氨酸毒性介导AD进展的关键介质
Yan等人在MolecularPsychiatry发表题为“The NMDAR/TRPM4 death complex is a major promoter of disease progression in the 5xFAD mouse model of Alzheimer’s disease”的研究中发现,突触外NMDAR与TRPM4形成的死亡信号复合体在AD病理中发挥核心作用。该复合体在谷氨酸稳态失调时被激活,诱导线粒体功能障碍、突触结构破坏和转录失调,进而加速认知衰退。
研究通过口服小分子抑制剂FP802(TwinF界面抑制剂)特异性破坏NMDAR/TRPM4复合体,而不影响突触NMDAR的生理功能。FP802处理显著改善了5xFAD小鼠的认知功能(Morris水迷宫、恐惧条件反射等测试),保护了树突复杂性、突触密度和线粒体结构,甚至减少了Aβ斑块负荷。这表明靶向NMDAR/TRPM4复合体可能是一种优于传统NMDAR阻滞剂(如美金刚)的治疗策略,兼具神经保护与安全性。

图3. FP802对5xFAD小鼠认知功能的影响
(Mol Psychiatry. 2025 Aug 26.)
|
货号 |
产品名称 |
|
RHK33701 |
Anti-Human TRPM4/LTRPC4 Antibody (SAA0760) |
|
RHG32001 |
Anti-GluN2A/NR2A glutamate receptor Antibody (N327/95) |
|
RHG44801 |
Anti-GluN2B/NR2B glutamate receptor Antibody (N59/20) |
|
PHF37501 |
Anti-ACTB/β-actin/Beta Actin Polyclonal Antibody |
|
RHC12520 |
Anti-β-Amyloid (1-16aa) Antibody (6E10#) |
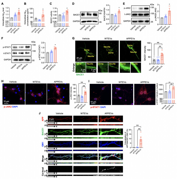
2. 外周来源EVs携带补体C1q促进Aβ生成
Yu等人在Journal of Neuroinflammation发表题为“Circulatory extracellular vesicles transport
complement C1q for promoting neuronal amyloid-β production in Alzheimer’s disease”的研究,揭示了循环系统中的细胞外囊泡(EVs)在AD早期病理中的作用。他们发现,从APP/PS1小鼠血浆中分离的EVs(APPEVs)较野生型(WTEVs)含有更高浓度的补体蛋白C1q,且能穿过血脑屏障(BBB)而不破坏其完整性。

图4. APPEVs通过JAK2-STAT1-BACE1信号通路诱导神经元Aβ42生成
(J Neuroinflammation. 2025 Aug 29;22(1):209.)
APPEVs通过激活神经元中的JAK2-STAT1信号通路,上调β-分泌酶(BACE1)表达,促进APP在脂筏中的β-切割,从而增加Aβ42生成。体内实验显示,静脉注射APPEVs可显著增强APP/PS1小鼠脑内Aβ斑块沉积,而C1q抑制剂则可阻断这一效应。该研究提示外周EVs可能是连接系统性炎症与中枢Aβ病理的重要媒介,为早期干预提供了新靶点。
|
货号 |
产品名称 |
|
RHC12520 |
Anti-β-Amyloid (1-16aa) Antibody (6E10#) |
|
RHF19603 |
Anti-BACE1 Antibody (R3N62) |
|
RHE34302 |
Anti-Phospho-STAT1 (S727) Antibody (R1V97) |
|
RHF19603 |
Anti-BACE1 Antibody (R3N62) |
|
RHC12517 |
Anti-APP Antibody (R2Y94) |
|
RHD16406 |
Anti-CD31/PECAM1 Antibody (R3E44) |
|
FHB76112 |
Anti-Human CLDN1/Claudin-1 Antibody (6F6C3), PE |
|
RHJ90501 |
Anti-Human CD321/F11R/JAM-A Antibody (SAA1942) |
3. CDK5介导的Tau217磷酸化加剧突触损伤与认知障碍
Fu等人在Translational Psychiatry发表题为“CDK5-mediated hyperphosphorylation of Tau217 impairs neuronal synaptic structure and exacerbates cognitive impairment in Alzheimer’s disease”的研究聚焦于Tau蛋白在Thr217位点的磷酸化(p-T217),近年来被认为是AD的重要生物标志物。研究发现在5xFAD小鼠中,p-T217水平升高与CDK5过度激活相关。
通过在海马区过表达磷酸模拟突变体TauT217E,研究者观察到显著的认知功能障碍(Y迷宫和水迷宫测试)、突触蛋白(PSD95、Drebrin)下调、微管结构紊乱及突触超微结构损伤。相反,非磷酸化突变体TauT217A则具有保护作用。进一步实验证实,CDK5/p25复合物直接磷酸化Tau217,而CDK5抑制剂Roscovitine可抑制这一过程。p35敲除小鼠中p-T217水平降低也佐证了CDK5的关键调控作用。

图5. CDK5介导的Tau217过度磷酸化损害神经元突触结构并加剧阿尔茨海默病认知功能障碍
(Transl Psychiatry. 2025 Aug 21;15:302.)
|
货号 |
产品名称 |
|
PHF37501 |
Anti-ACTB/β-actin/Beta Actin Polyclonal Antibody |
|
RGK08501 |
Anti-Flag Tag (DYKDDDDK) Antibody (M2) |
|
RMJ92807 |
Anti-Mouse IgG1 Fc Antibody (SAA0489) |
|
RMC82401 |
Anti-Mouse MAPT/Tau/PHF-tau Antibody (TAU-5) |
|
PHF82201 |
Anti-CDK5 Polyclonal Antibody |
|
RHH32902 |
Anti-Drebrin 1/DBN1 Antibody (R3U45) |
|
PHF65301 |
Anti-Human DLG4/PSD95 Polyclonal Antibody |
|
PHF37501 |
Anti-ACTB/β-actin/Beta Actin Polyclonal Antibody |
|
PMB96411 |
Goat Anti-Mouse IgG H&L Polyclonal Antibody |
|
PTB96411 |
Goat Anti-Rabbit IgG H&L Polyclonal Antibody |
以上研究从不同维度拓展了AD病理机制的认知,并提供了多元化的治疗靶点。从机制上看,这些研究共同揭示了AD病理的“网络特性”,Aβ、Tau、谷氨酸毒性、神经炎症、外周信号等并非独立作用,而是通过复杂的交叉调控形成病理网络,提示单一靶点干预可能难以有效阻断AD进展,未来需发展“多靶点协同”的治疗策略。
AntibodySystem作为专业的蛋白抗体供应商,提供一系列阿尔兹海默病相关的高质量蛋白及抗体,助力推动全球脑健康科研进步。
参考文献
1. Zheng Q, Wang X. Alzheimer’s disease: insights into pathology, molecular mechanisms, and therapy. Protein Cell. 2024;16(2).
2. Zhang J, Zhang Y, Wang J, Xia Y, Zhang J, Chen L. Recent Advances in Alzheimer’s disease: Mechanisms, Clinical Trials and New Drug Development Strategies. Signal Transduction and Targeted Therapy. 2024;9(1).
3. Yan J, Yang X, Li G, et al. The NMDAR/TRPM4 death complex is a major promoter of disease progression in the 5xFAD mouse model of Alzheimer’s disease. Molecular psychiatry. Published online 2025:10.1038/s41380-02503143-5.
4. Fu K, Lin N, Xu Y, et al. CDK5-mediated hyperphosphorylation of Tau217 impairs neuronal synaptic structure and exacerbates cognitive impairment in Alzheimer’s disease. Translational Psychiatry. 2025;15(1).
5. Yu Y, Xiao W, Ma Z, Yi X, Zhong T, Li Z. Circulatory extracellular vesicles transport complement C1q for promoting neuronal amyloid-β production in Alzheimer’s disease. Journal of neuroinflammation. 2025;22(1):209.