3 年
手机商铺
公司新闻/正文
351 人阅读发布时间:2025-08-20 09:23
人类T细胞白血病病毒1型(Human T-cell leukemia virus type 1,HTLV-1)与人类免疫缺陷病毒1型(Human immunodeficiency virus type 1,HIV-1)同属逆转录病毒科,也是第一个被确认的人类致癌逆转录病毒,与HIV-1具有相似的基因组结构和靶细胞(CD4+ T细胞),却呈现截然不同的感染动力学,HTLV-1不依赖持续性的病毒复制来维持感染,而是通过“劫持宿主细胞增殖机制”实现长期存留,并最终可能诱发成人T细胞白血病/淋巴瘤(ATL)。HTLV-1主要流行于日本、加勒比海地区、中非和南美洲,数十年来,HTLV-1自发建立可逆潜伏的分子机制始终未明。

图1. HIV-1与HTLV-1病毒粒子的组成
(Viruses. 2022 Jan 14;14(1):152.)
近日,日本熊本大学团队在Nature Microbiology发表题为Intragenic viral silencer element regulates HTLV-1 latency via RUNX complex recruitment的研究,揭示HTLV-1建立长期潜伏感染的关键分子开关!HTLV-1原病毒内部存在一个开放染色质区域(OCR),通过招募宿主转录因子RUNX1-CBFβ复合物及共抑制因子(HDAC3/Sin3A),形成转录沉默复合物,主动抑制5'-LTR启动子活性,从而维持潜伏状态。该研究旨在揭示HTLV-1潜伏的核心调控机制,并探索其与HIV-1感染策略差异的进化基础。

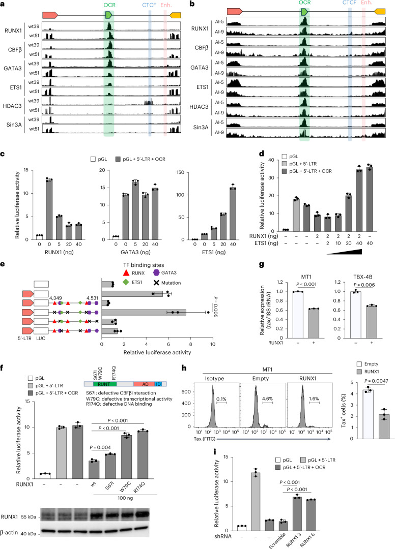
1.发现新型沉默元件OCR
通过ATAC-seq分析HTLV-1感染者外周血单个核细胞(PBMCs)及ATL患者样本,研究团队首次在HTLV-1原病毒pol基因区鉴定出一个开放染色质区域。荧光素酶报告实验证实,OCR特异性抑制5'-长末端重复序列(5'-LTR)启动子活性,而对3'-LTR驱动的反义转录无显著影响,可能在HTLV-1特有的潜伏调控及低复制中发挥关键的转录抑制功能!值得注意的是,HIV-1及其他δ逆转录病毒(如HTLV-2、BLV)均未发现类似结构保守的基因内沉默子。
2.宿主RUNX复合物介导沉默机制
结合染色质免疫沉淀测序(ChIP-seq)与基序分析,揭示RUNX1、ETS1和GATA3转录因子家族结合OCR的核心作用,提示该机制可能是HTLV-1终身潜伏的核心分子开关:
l RUNX1-CBFβ复合物作为关键效应器,通过其Runt结构域直接结合OCR的3个保守位点;
l 共抑制因子HDAC3/Sin3A被招募至OCR,介导组蛋白去乙酰化及染色质压缩;
l ETS1通过拮抗RUNX1功能充当分子"开关",其表达下调与转录爆发相关。

图2. OCR沉默复合体的分子特征解析
3.OCR对病毒潜伏的调控验证
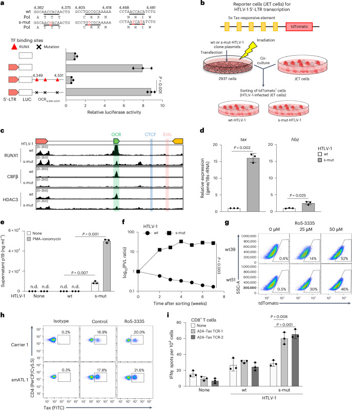
构建RUNX结合位点突变的HTLV-1重组病毒(s-mut)后,发现:
l Tax mRNA表达提升52倍,病毒颗粒产量增加8倍;
l 长期培养中突变病毒载量持续上升,而野生型因潜伏维持呈下降趋势;
l 单细胞多组学结果显示:OCR完整细胞形成"潜伏簇",而爆发态细胞呈现全基因组染色质开放。

图3. OCR功能在HTLV-1感染中的病毒学与免疫学意义
4.免疫逃逸与治疗干预潜力
OCR沉默显著降低病毒抗原暴露:
l RUNX1抑制剂Ro5-3335处理使潜伏细胞Tax阳性率提升46倍;
l OCR突变病毒感染细胞被细胞毒性T细胞(CTL)清除效率提升20倍。
跨病毒实验证实OCR的普适性:将其插入HIV-1 nef基因区后,HIV-1 p24表达下降80%,细胞病变效应消失,证明该元件可重构逆转录病毒复制动态。

图4. HTLV-1 OCR引入重组HIV-1可抑制前病毒表达、病毒产量及细胞病变效应
结论与意义
本研究首次阐明HTLV-1通过"基因内沉默子"(OCR)主动劫持宿主RUNX1-CBFβ-HDAC3/Sin3A复合物,建立可逆潜伏的核心机制:
l 理论层面:解释了HTLV-1依赖细胞克隆扩增(而非病毒复制)实现持久感染的独特策略,为病毒-宿主共进化研究提供新范式;
l 治疗层面:靶向OCR-RUNX1相互作用可特异性激活潜伏病毒库,为联合免疫清除疗法提供新靶点;
l 技术层面:将HTLV-1沉默元件移植至HIV-1的成功实践,为人工设计潜伏调控工具奠定基础。
该研究填补了外源性逆转录病毒潜伏机制的知识空白,对ATL预防策略及潜伏期逆转疗法开发具有里程碑意义!
AntibodySystem开发了一系列针对HTLV-1的高质量抗体,能够为HTLV-1预防及治疗的基础研究提供有力支持,助力科研人员深入探索HTLV-1的发病机制和潜在治疗方法。
重组蛋白
|
货号 |
产品名称 |
|
YVV45201 |
Recombinant HTLV1 Capsid protein p24/p24 Protein, N-His |
|
YVV45302 |
Recombinant HTLV-1 Glycoprotein 46/gp46 Protein, N-His |
|
YVV45303 |
Recombinant HTLV-1 Glycoprotein 46/gp46 Protein, N-His |
抗体
|
货号 |
产品名称 |
|
PVV45301 |
Anti-HTLV-1 Glycoprotein 46/gp46 Polyclonal Antibody (PVV45301) |
|
MVV45301 |
Anti-HTLV-1 Glycoprotein 46/gp46 Monoclonal Antibody (m1A05) (MVV45301) |
|
RVV45301 |
Anti-HTLV-1 Glycoprotein 46/gp46 Antibody (SAb2285) (RVV45301) |
|
RVV45302 |
Anti-HTLV-1 Glycoprotein 46/gp46 Antibody (SAb2286) (RVV45302) |
AntibodySystem还提供HIV-1等病毒及细菌的重组蛋白及抗体。
|
货号 |
产品名称 |
|
YVV03201 |
Recombinant HIV-2 env/Env polyprotein/gp36 Protein, N-His |
|
EVV07801 |
Recombinant HIV1 gp120/SU Protein, C-His |
|
EVV03101 |
Recombinant HIV1 GP140 Protein, C-His |
|
RVV03101 |
Anti-HIV1 Surface protein gp120 Nanobody (SAA0912) |
|
DVV07801 |
Research Grade Anti-HIV gp120SU (VRC01) |
|
DVV03108 |
Research Grade Anti-HIV1 gp120/Glycoprotein 120 & CD4 Antibody (GS-8588) |
|
DVV03106 |
Research Grade Anti-HIV1 gp120/Glycoprotein 120 (VRC01LS) |
|
VVV19301 |
InVivoMAb Anti-HIV-1 Protease Antibody (F11.2.32) |
|
VVV03103 |
InVivoMAb Anti-HIV-1 gp140/Env Trimer Broadly Neutralizing Antibody (Iv0111) |
参考文献
1. Kalinichenko S, Komkov D, Mazurov D. HIV-1 and HTLV-1 Transmission Modes: Mechanisms and Importance for Virus Spread. Viruses. 2022;14(1):152.
2. Kenji Sugata, Rahman A, Koki Niimura, et al. Intragenic viral silencer element regulates HTLV-1 latency via RUNX complex recruitment. Nature Microbiology. Published online May 13, 2025.