3 年
手机商铺
公司新闻/正文
187 人阅读发布时间:2025-07-30 09:31
研究背景
椎间盘退变(IVDD)作为一种常见的退行性脊柱疾病,是导致下腰痛的主要原因,且随着人口老龄化,其发病率不断上升,不仅给患者带来疼痛、生活质量下降甚至残疾等问题,还对社会医疗系统造成沉重的经济负担。其核心病理机制包括机械负荷导致纤维环(AF)破裂,引发髓核(NP)突出和神经压迫;椎间盘内氧化应激(ROS)积累导致细胞凋亡、衰老、炎症及细胞外基质(ECM)代谢失衡。但现有的保守治疗或手术疗法复发率高,且无法靶向修复AF损伤。椎间盘无血管特性限制药物递送,反复注射可能加速退变。因此,开发能同时靶向氧化应激和ECM失衡的新型治疗策略成为研究热点。
图1. 椎间盘退变示意图
针对这些问题,华中科技大学王芹、魏玉龙团队在“Advanced Functional Materials”上发表题为“Photothermal hydrogel with Mn3O4 nanoparticles alleviates intervertebral disc degeneration by scavenging ROS and regulating extracellular matrix metabolism”的研究成果,研究人员构建了一种可注射的光热水凝胶Mn3O4@ChS-HA,由多巴胺接枝的氧化硫酸软骨素(dop-OChS)、己二酸二肼修饰的透明质酸(ADH-HA)和Mn3O4纳米颗粒组成,旨在修复AF损伤。该水凝胶模拟天然椎间盘环境,具有优异的力学性能和对AF缺陷部位的强黏附性,能实现Mn3O4纳米颗粒的长期滞留。Mn3O4纳米颗粒具有类似超氧化物歧化酶、过氧化氢酶和谷胱甘肽过氧化物酶的催化特性,可有效清除ROS并调节ECM代谢。

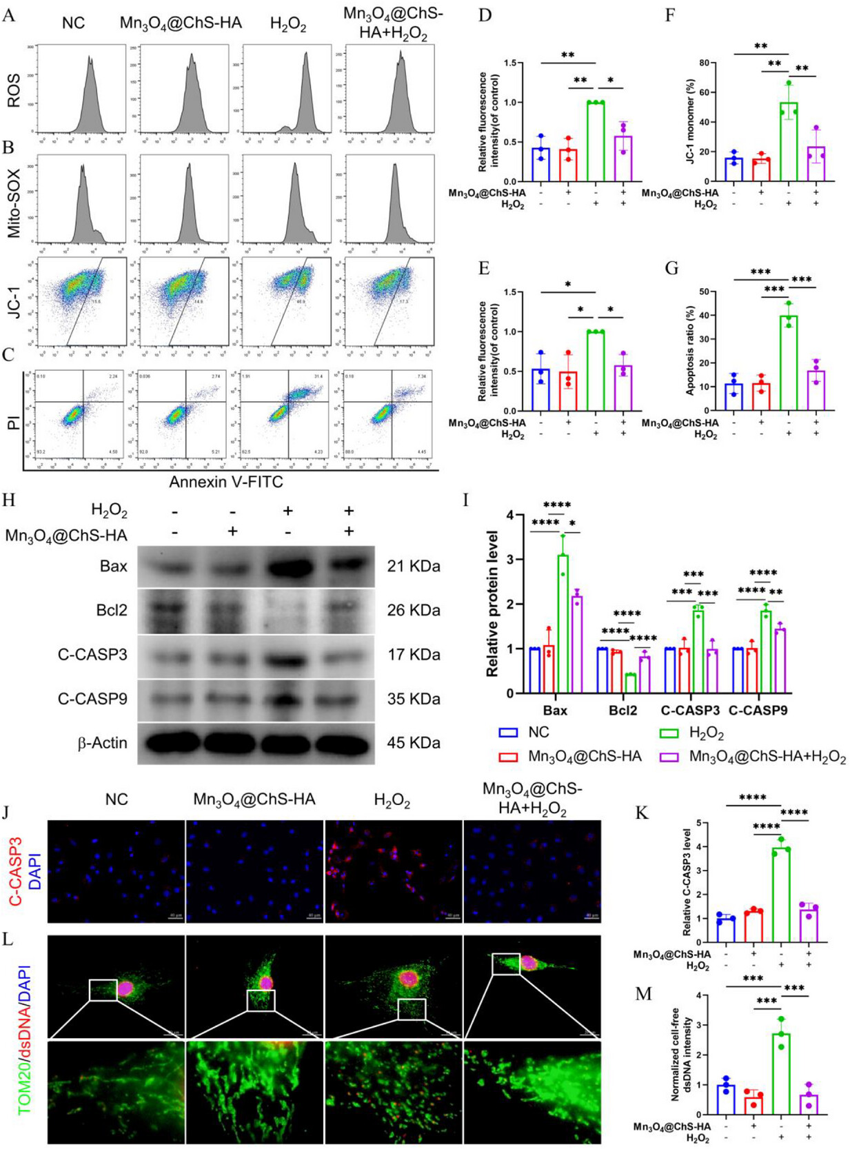
本文使用了AntibodySystem的Anti-dsDNA Antibody (3E10#)(货号RGK24020)通过免疫荧光检测氧化应激诱导的线粒体DNA泄漏(mtDNA释放至胞质),评估Mn3O4@ChS-HA水凝胶对DNA损伤的保护作用。

结果显示H2O2刺激导致胞质dsDNA显著增加(红色荧光),表明线粒体DNA泄漏和线粒体分裂。Mn3O4@ChS-HA处理组胞质dsDNA水平显著降低,证明其能维持线粒体完整性。

图2. Mn3O4 NPs负载多功能光热水凝胶用于IVDD治疗的制备与作用机制示意图
核心发现
实验数据显示Mn3O4 NPs同时模拟SOD、CAT和GPx活性,使H2O2分解效率提升80%。该特性在细胞层面实现高效ROS清除,并显著恢复线粒体功能。这些结果从分子机制上证实:单一纳米材料通过三重酶仿生活性可突破天然抗氧化酶在椎间盘低氧/酸性环境中的稳定性局限,并揭示了“线粒体ROS清除→膜电位稳定→凋亡抑制”的级联保护机制,为氧化应激主导的退行性疾病提供了新型干预策略。

图3. Mn3O4@ChS-HA抵抗氧化应激和AFCs细胞凋亡的能力
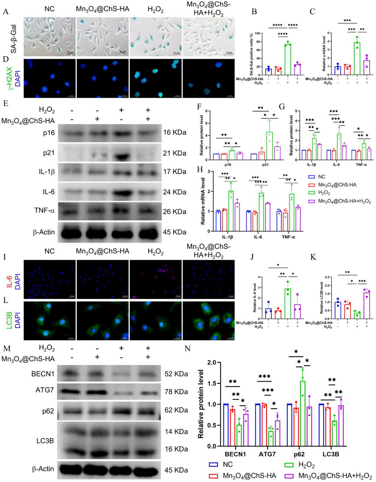
Mn3O4@ChS-HA处理使SA-β-Gal⁺衰老细胞减少70%,同时自噬标记蛋白LC3B荧光强度增加2.1倍且自噬启动因子BECN1表达上调。该现象表明ROS清除直接激活自噬流,而自噬增强进一步清除受损线粒体,形成“抗氧化-促自噬-抗衰老”的正反馈循环;其次,自噬激活可同步抑制炎症因子释放,挑战了传统认知中细胞衰老与炎症反应的独立调控理论。

图4. Mn3O4@ChS-HA抑制AFCs的衰老和炎症反应并促进自噬
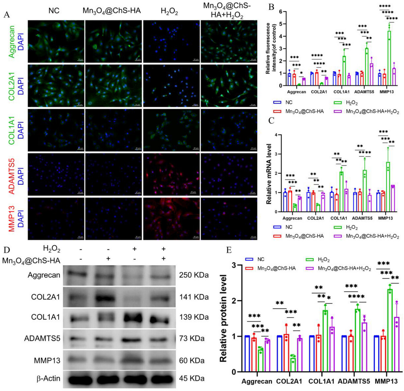
在分子层面,Mn3O4@ChS-HA使合成代谢标志物Aggrecan和COL2A1表达恢复至正常水平190%,分解酶MMP13/ADAMTS5降低50%。

图5. Mn3O4@ChS-HA调控合成/分解代谢稳态的能力
在组织层面,大鼠模型中椎间盘高度指数(DHI)恢复95%,与蛋白聚糖沉积增加形成对应。该结果表明ROS清除通过抑制NF-κB通路下调其转录调控的基质降解酶表达,直接逆转ECM代谢失衡;ECM成分修复与椎间盘生物力学功能恢复呈正相关,证实材料植入对多尺度组织重建的必要性。

图6. Mn3O4@ChS-HA的体内治疗效果
KEGG富集分析表明IL-17通路是差异表达基因的最显著靶点,干预后IL-17RA蛋白表达降低65%且与ROS水平呈负相关。这一发现推动了两大学术认知突破:首先,首次将IL-17通路与椎间盘ECM代谢关联,阐明其通过激活NF-κB促进MMPs表达加速基质降解;其次,证实纳米酶抗氧化与光热抗炎的协同作用可更有效阻断IL-17信号转导。

图7. Mn3O4@ChS-HA通过抑制IL-17信号通路延缓椎间盘退变进展
本研究通过三重酶仿生设计证实协同抗氧化对复杂病理微环境的必要性,推翻了“单一抗氧化酶足够”的传统假说。其建立的“氧化应激-自噬失调-ECM降解”网络模型,将IVDD治疗靶标从单一凋亡机制拓展至多维度调控体系。尤为重要的是,该工作通过体内外多尺度验证量化了材料功能与生物学效应的关联性,为生物材料效能评价提供了新范式。
综上所述,Mn3O4@ChS-HA这个MPTT-纳米酶-水凝胶系统通过调节氧化还原稳态和促进组织修复发挥多种生物学功能,为IVDD治疗提供了一种有前景的策略,但仍需在未来研究中优化水凝胶设计以更好模拟天然AF结构,并在大型动物模型中验证其疗效,以促进向临床应用的转化。
| 货号 | 产品名称 |
| RGK60001 | Anti-DNA-RNA Hybrid Antibody(S9.6) |
| RGK60301 | Anti-DNA G-quadruplex Structures Antibody (BG4) |
| RGK60307 | Anti-DNA/RNA G-quadruplex Structures Antibody (BG4) |
| RGK24302 | Anti-Z-DNA Antibody (Z22) |
| RGK24001 | Anti-DNA Antibody (33.C9) |
| RGK23951 | Anti-dsDNA/ssDNA Antibody (3D8) |
| RGK23953 | Anti-DNA Antibody (71F12) |
| RGK24113 | Anti-DNA Antibody (10F4) |
| RGK24202 | Anti-dsDNA/ssDNA Antibody (4B2 |
| RGK24602 | Anti-Triplex DNA Antibody (Jel318) |
| RGK24601 | Anti-Triplex DNA Antibody (Jel466) |
| RGK60306 | Anti-G-quadruplex DNA Antibody (1H6) |
| RGK24901 | Anti-dsRNA Antibody (1D3) |
| RGK25001 | Anti-ssRNA Antibody (JEL103) |
| RGK25003 | Anti-ssRNA Antibody (cAbBC1rib3) |
| RGK24906 | Anti-dsRNA Antibody (J2) |