3 年
手机商铺
公司新闻/正文
296 人阅读发布时间:2025-06-26 11:35
在我们的日常生活中,果糖无处不在,从水果到饮料,从糖果到烘焙食品。然而,你是否知道,生命早期摄入过多的果糖可能会对大脑发育产生严重影响?2025年6月11日,纪念斯隆-凯特琳癌症中心(MSKCC)的Justin S.A. Perry 团队在《Nature》杂志发表了《Early life high fructose exposure disrupts microglia function and impedes neurodevelopment》,为我们敲响了警钟:生命早期(孕期和新生儿期)暴露于高果糖环境,会直接损害大脑中关键的“园丁”细胞——小胶质细胞的功能,阻碍神经正常发育,并显著增加未来出现认知缺陷和焦虑样行为的风险!
现象:高果糖饮食与神经发育问题的流行病学关联
过去的研究已经观察到,母亲在孕期摄入大量果糖(如含糖饮料、果汁),或者在青少年期过度摄入果糖,与后代或自身出现情绪障碍(如焦虑)和神经发育问题的风险增加有关。但背后的具体机制一直是个谜。这项新研究则从细胞层面揭示了关键原因。
核心发现:高果糖“瘫痪”了大脑的“清洁工”和“园丁”
我们的大脑在发育早期,需要经历一个精细的“修剪”过程:清除多余的、无用的神经元和神经连接(突触),就像园丁修剪枝叶,让有用的部分茁壮成长。承担这项关键工作的,是大脑中常驻的免疫细胞——小胶质细胞。小胶质细胞是中枢神经系统中的常驻巨噬细胞,在哺乳动物和人类中,它们执行着突触修剪和吞噬死亡神经元的功能,从而清除多余的神经元和错误连接,这一过程被称为吞噬作用。如果这一过程受阻,就会导致死亡的神经元没有得到有效清除,可能会对大脑神经发育产生不利影响。
核心研究内容
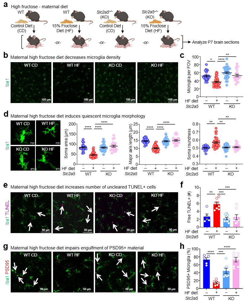
1. 高果糖让小胶质细胞“变懒变少”:
² 无论是通过母鼠高果糖饮食传递给幼崽,还是直接给新生小鼠注射果糖,都导致其大脑(特别是前额叶皮层)中的小胶质细胞数量显著减少(图1b,c)。
² 残留的小胶质细胞形态也发生改变(胞体变小、变圆),呈现出一种不活跃、非吞噬的状态——这正是它们“偷懒”的标志(图1d)。
² 后果很严重:大脑中未被清除的凋亡细胞碎片(TUNEL染色阳性细胞增多,图1e,f)和未被修剪的多余突触(吞噬PSD95+物质的微胶质细胞减少,图1g,h)显著增多!这表明大脑的“清洁”和“修剪”工作严重滞后。

图1. 生命早期高果糖暴露抑制体内小胶质细胞吞噬作用
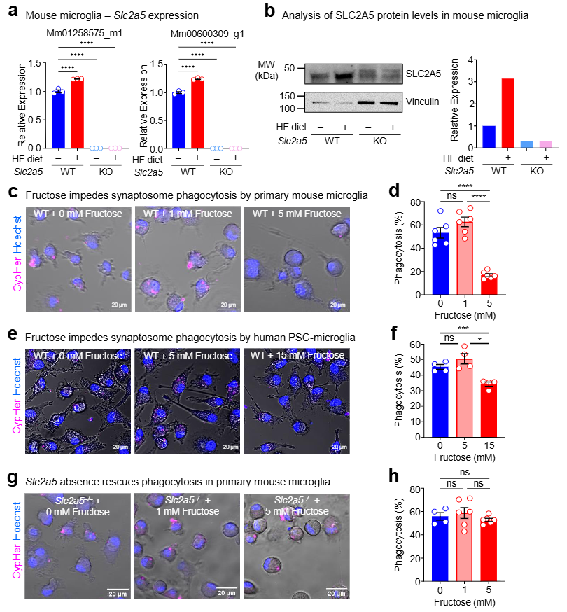
2. 罪魁祸首:果糖运输通道GLUT5(SLC2A5)是关键!
² 小胶质细胞是大脑和整个免疫系统中only表达GLUT5(SLC2A5)这种高亲和力果糖转运蛋白的细胞。
² 当研究人员使用基因敲除技术,让新生小鼠缺失GLUT5(SLC2A5)后,神奇的事情发生了:即使母鼠吃高果糖饮食,其幼崽大脑中的小胶质细胞数量、形态(图1b-d)和吞噬功能(图1f,h)都完全恢复了正常!这直接证明高果糖是通过GLUT5(SLC2A5)进入小胶质细胞内部作祟的。
² 在体外实验中,缺失GLUT5(SLC2A5)的小胶质细胞即使暴露在高果糖下,其吞噬突触的能力也完全不受影响(见体外拯救实验图2g,h)。

图2.高果糖暴露直接抑制小胶质细胞吞噬作用
3. 高果糖直接“改写”小胶质细胞代谢程序:
² 体外实验(小鼠和人类干细胞来源的小胶质细胞)进一步证实:暴露于生理相关浓度的高果糖下,小胶质细胞对突触和凋亡神经元的吞噬能力急剧下降(小鼠:图2c,d;人:图2e,f)。
² 利用先进的核磁共振(NMR)和质谱(LC-MS)代谢追踪技术,研究人员发现:高果糖通过GLUT5(SLC2A5)被小胶质细胞大量摄取和代谢(果糖分解),尤其是生成了大量的果糖-6-磷酸(F6P)(关键代谢物变化证据见图3f)。
² 这种代谢重编程将小胶质细胞推向一种氧化应激状态(类似衰老的、功能低下的状态),直接抑制了其吞噬功能。而敲除GLUT5(SLC2A5)则完全逆转了这种有害的代谢变化(图3f,g)。

图3.高果糖直接改变小胶质细胞代谢
4. 行为后果:认知受损与焦虑行为风险增加
² 最令人担忧的是,这种早期高果糖暴露对大脑细胞功能的损害,直接转化为了可观察到的行为问题:
认知缺陷:暴露于高果糖的小鼠在“新物体识别”测试中表现不佳,表明其认知和识别记忆受损(行为学证据见图4b)。
焦虑样行为:在“恐惧消退”测试(常用于模拟焦虑障碍,如PTSD)中,高果糖暴露的小鼠表现出显著的恐惧消退障碍——它们更难从习得的恐惧中恢复过来,这正是焦虑行为的核心特征之一(关键行为学证据图4f显示高果糖组恐惧消退显著延迟)。
² 再次验证!GLUT5(SLC2A5)基因敲除再次成为“救星”:缺失GLUT5(SLC2A5)的小鼠,即使暴露于高果糖,其认知(图4b)和恐惧消退能力(图4f)也完全正常!这强有力地证明了GLUT5(SLC2A5)介导的果糖效应是行为问题的根源。

图4. 生命早期高果糖暴露损害幼年期行为适应能力
意义与警示
1. 首次揭示机制:为流行病学观察到的“早期高果糖→神经发育/情绪问题”关联提供了坚实的细胞和分子机制解释:GLUT5(SLC2A5)依赖的高果糖摄取→小胶质细胞代谢重编程(F6P积累、氧化状态)→吞噬功能(突触修剪、凋亡细胞清除)受损→神经发育异常→认知和行为缺陷(尤其是焦虑风险增加)。
2. 锁定关键细胞和靶点:明确了小胶质细胞及其特有的GLUT5(SLC2A5)转运蛋白是果糖神经毒性的核心作用点。
3. 警示生命早期营养:强烈提示孕期、哺乳期母亲以及婴幼儿/儿童的饮食中,严格控制添加糖(尤其是高果糖玉米糖浆HFCS)和含糖饮料/果汁的摄入至关重要!研究使用的15%热量来自果糖的饮食,旨在模拟美国平均摄入水平,提醒我们日常“甜蜜”可能暗藏风险。
4. 潜在干预方向:GLUT5(SLC2A5)或下游代谢酶(如HK2)可能成为未来干预的靶点。
AntibodySystem提供GLUT5(SLC2A5)的高质量重组蛋白、抗体产品,为SLC2A5靶点的相关疾病的基础研究提供有力支持,助力科研人员深入探索高糖摄入引起的小胶质细胞吞噬能力降低等相关疾病及其潜在治疗方法的研究。
|
货号 |
产品名称 |
|
YHD54001 |
Recombinant Human SLC2A5 Protein, N-His-SUMO |
|
RRD54001 |
Anti-Rat SLC2A5 Antibody |
|
PHD54001 |
Anti-Human SLC2A5 Polyclonal Antibody |