3 年
手机商铺
公司新闻/正文
191 人阅读发布时间:2025-05-12 10:39
AntibodySystem专注于生命科学研究领域蛋白及抗体试剂研发生产,为广大科研工作者提供优质产品,致力于推动生命科学发展,坚持用优质的产品帮助科研工作者实现科研的突破!
本文就让我们跟Dr. Connie一起见证AntibodySystem的小小标签抗体如何撬动高分的Nature Communications(IF14.7)!
血栓性疾病(如心梗、脑梗)是全球健康的“头号杀手”,尤其在新冠后疫情时代,血栓并发症的风险显著增加。传统溶栓药物(如重组组织型纤溶酶原激活剂rtPA)依赖纤溶酶原转化为纤溶酶发挥作用,且纤溶酶分子量大(90–93 kDa),难以穿透血栓核心并可能残留不可降解的D-二聚体,反而加重血栓风险。因此,开发新型不依赖纤溶酶原的溶栓药物具有重要意义。
Nature Communications发表研究,从一种名为Sipunculus nudus的海洋蠕虫中,发现了一种新型溶栓酶——snFPITE,这种酶不仅能直接溶解纤维蛋白,还能激活纤溶酶原生成更小、穿透力更强的纤溶活性剂(Flaa),甚至能降解传统药物无法清除的D-二聚体!动物实验表明,snFPITE溶栓效果优于rtPA,且安全性良好,有望成为下一代溶栓药物的候选“明星”。

|
标题 |
A facultative plasminogen-independent thrombolytic enzyme from Sipunculus nudus |
|
期刊信息 |
Nature Communications. 2025 Apr 24;16(1):3852. doi: 10.1038/s41467-025-58915-y. |
|
引用产品清单 |
|
|
货号 |
品名 |
| MGK07901 |
Anti-6*His Tag (HHHHHH) Monoclonal Antibody (1A056) |
| RGK26101 |
Anti-Strep Tag (WSHPQFEK) Antibody (C23.21) |
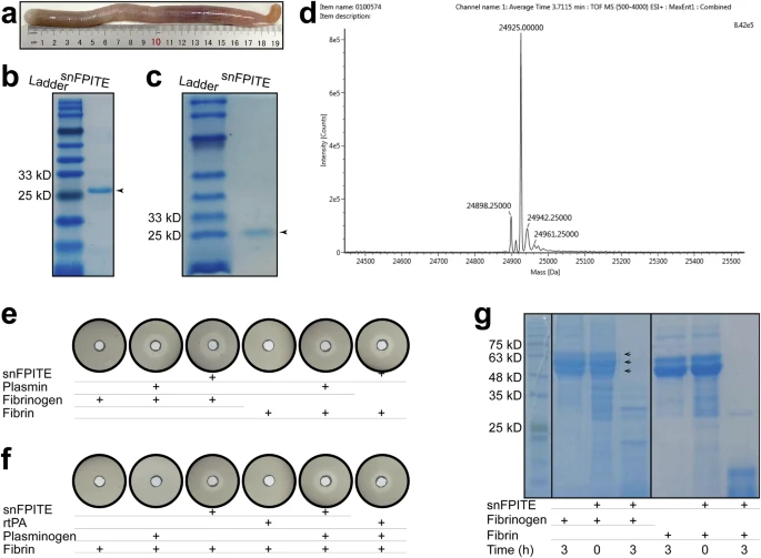
纤溶酶原非依赖性:无需纤溶酶原即可直接降解纤维蛋白,但纤溶酶原存在时可增强活性。
高效降解能力:完全降解交联纤维蛋白,避免D-二聚体残留,并能将纤溶酶原转化为更小的纤溶活性片段(Flaa)。
小分子量(24.9 kDa):相较于传统溶栓药物,更易穿透血栓。
优异稳定性:在37°C下90天或40°C下96小时仍保持活性,pH适应范围广(5.0–9.0)。
纤维蛋白降解:snFPITE在3小时内完全降解纤维蛋白的Aα、Bβ和γ链,且无D-二聚体残留。
纤溶酶原激活:通过多切割位点(22个位点)将纤溶酶原转化为26.8 kDa的Flaa,而非传统纤溶酶。

图1. snFPITE 和溶栓效力测试的特征
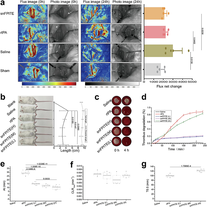
颈动脉血栓模型:snFPITE显著恢复血流,效果与rtPA相当。
尾部血栓模型:0.9 mg/kg剂量即可显著减少血栓长度。

图2. snFPITE 的溶栓活性
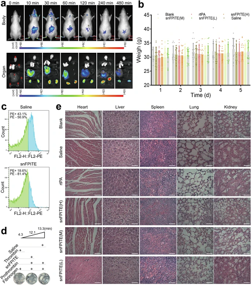
安全性:连续5天静脉注射未引起显著毒性或免疫反应,出血风险与rtPA相当。

图3. snFPITE 的安全性和药代动力学分析
研究团队通过多种实验验证snFPITE的功能,为了检测重组表达的snFPITE及snFPITE-n1蛋白,他们分别使用AntibodySystem的标签单克隆抗体Anti-6* His (HHHHHH) monoclonal antibody (1A065) (货号:MGK07901),以及Anti-Strep Tag (WSHPQFEK) Antibody (C23.21)(货号:RGK26101)来进行Western blot验证。
通过Western blot,研究人员分别成功在HEK293细胞和杆状病毒系统中检测到重组snFPITE蛋白及snFPITE-n1蛋白,证实了目标蛋白的正确表达。这一结果为后续功能实验(如纤维蛋白降解、动物模型验证)奠定了基础,证明重组snFPITE具备与天然酶相似的生物活性。

图4. C. snFPITE 基因的重组表达示意图;
d. Tn-杆状病毒表达系统中snFPITE-n1基因的重组表达和功能验证
参考文献
Tang M. et al. A facultative plasminogen-independent thrombolytic enzyme from Sipunculus nudus. Nature Communications (2025) 16:3852.
AntibodySystem的标签抗体,不仅在特异性、灵敏度和系统兼容性上有卓越表现,更能确保实验结果的准确性、可重复性和高效性!
以下是部分标签抗体产品目录:
|
货号 |
产品名称 |
应用 |
|
MGK07901 |
Anti-6*His Tag (HHHHHH) Monoclonal Antibody (1A056) |
ELISA, IP, WB |
|
RGK08501 |
Anti-Flag Tag (DYKDDDDK) Antibody (M2) |
ChIP、ELISA、EIA、FCM、WB、IP、ICC、IF |
|
RGK08701 |
Anti-HA Tag (YPYDVPDYA) Antibody (12CA5) |
IF、IP、WB |
|
RGK26102 |
Anti-Strep Tag (WSHPQFEK) Antibody (3E8#) |
ELISA、FCM |
|
RGK25801 |
Anti-GFP Tag Antibody (N86/38.1) |
IF、IHC、IP、WB |
|
RGK25701 |
Anti-GST Tag Antibody (N100/13.1) |
IF、IP、WB |
|
RGK25902 |
Anti-MBP Tag Antibody(B48) |
IP、WB |
|
MXX51301 |
Anti-MCherry fluorescent protein Antibody (8C6) |
WB,IF,ELISA |
|
RGK26001 |
Anti-polyQ Tag (GQQQQQQQQQQG) Antibody (MW1) |
WB |
|
RGK26201 |
Anti-V5 Tag (IPNPLLGLD) Antibody (PK1) |
ELISA、IF、IHC-Fr、IP、RIA、WB |
|
RGK26301 |
Anti-Softag1 Tag (SLAELLNAGLGGS) Antibody (NT73) |
ELISA、WB |
|
RGK26401 |
Anti-EE Tag (EYMPME) Antibody (3D5/EE_48.K) |
ELISA、SPR、WB |
|
RGK26501 |
Anti-ALFA Tag ((P)SRLEEELRRRLTE(P)) Antibody (NbALFA) |
ELISA、FCM、IF、IP、SPR、WB |
|
RGK26601 |
Anti-DLVPR Epitope Tag Antibody (G196) |
IF、IP、WB |

2025年佰乐博生物联合AntibodySystem制定了“文献奖励”,若您2025年已发表引用AntibodySystem产品的文章,可联系佰乐博生物,我们将予以京东卡或代金券奖励。您可以扫描二维码联系产品专员,或拨打佰乐博生物官网电话进行咨询,我们将在7个工作日内与您联系。

扫码添加产品专员微信
咨询电话:027-65279366 / 18108604496